2023年执业药师考试已经进入了备考阶段啦!很多考生朋友们都想把一些碎片时间好好利用起来,背诵掌握或者复习一些知识点。为了帮助大家备考,前段时间,医学教育网精心准备了知识点专题打卡活动第一期,很多考生朋友参与其中且收获满满,小编为大家分享一下《药综》大家反馈较多的知识点,今天是“用药错误的原因”,详情如下:

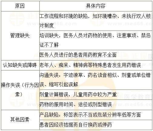
用药错误的原因

练习题
1.老年人容易发生用药错误的原因是
A.患者教育欠缺
B.认知缺失或障碍
C.经济原因
D.药物剂量原因
E.服用方法错误
【答案】B
【解析】患者记忆力缺失或有精神障碍,如老年、精神病、痴呆等患者,容易发生用药错误。这属于认知缺失或障碍。
2.某医院药房未严格执行处方双人核对制度导致患者用药错误,该错误原因属于
A.管理缺失
B.培训缺失
C.认知缺失
D.沟通失误
E.患者教育欠缺
【答案】A
【解析】管理缺失
(1)工作流程和环境的缺陷 如工作过于繁忙、环境嘈杂、常有电话打扰、药品位置凌乱、未执行双人核对制度、临时稀释药品、新手值班以及计算机医嘱系统缺陷(缺乏自动审方,不能适时提示用药禁忌)等。
(2)培训缺失 医生、护士和药师对新购入药品的知识缺乏培训,不了解新药的正确使用方法,注意事项和禁忌证等,造成用药错误。
(3)患者教育欠缺 医生或药师缺乏足够的时间和耐心教育患者如何用药,患者对药品储存条件、服用方法和时间、不良反应的对策和用药疗程等问题没有充分了解。造成患者教育缺失的根本原因是管理不善。
3.由于“操作失误”酿成用药错误的事例是
A.工作环境嘈杂
B.药品位置凌乱
C.患者自行中断用药
D.静脉用药的浓度计算错误
E.新手值班以及计算机医嘱系统缺陷
【答案】D
【解析】静脉用药的浓度计算错误是由于操作失误引起的用药错误。对于静脉用药浓度和化疗药的给药剂量必须认真对待,还必须掌握同类药品的等效剂量。
执业药师考试是有一定难度的,但把每天的碎片时间重视起来,背诵知识点,不图多,也能抓紧每一分!医学教育网小编为大家整理的“用药错误的原因”,感觉有帮助的小伙伴们第二期的知识点专题打卡活动可别错过啦!
相关推荐:
新版正保医学题库全新上线!学习做题新体验,药考生们冲呀!