免疫抑制剂监护要点是执业药师《药学综合知识与技能》的常见考点,为方便广大执业药师考生备考,小编为大家整理如下知识点及题目:

练习题
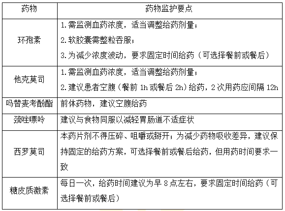
1.(单选题)患者,男,52岁,肾移植后给予环孢素。有关环孢素的使用注意事项,错误的说法是
A.早、晚各给药一次,间隔12h
B.根据谷浓度调整给药剂量
C.餐前或餐后给药,用药时间保持一致
D.第一个月内保持血药浓度维持在150~300ng/ml
E.软胶囊应嚼碎服用
【答案】E
【解析】环孢素软胶囊需整粒吞服。
2.(单选题)以下免疫抑制剂中属于前体药物的是
A.吗替麦考酚酯
B.他克莫司
C.环孢素
D.硫唑嘌呤
E.来氟米特
【答案】A
【解析】吗替麦考酚酯属于前体药物。
3.(单选题)目前临床常用的免疫抑制剂不包括
A.环孢素
B.西罗莫司
C.咪唑立宾
D.甲泼尼龙
E.万古霉素
【答案】E
【解析】 目前临床常用的免疫抑制剂包括糖皮质激素、钙调磷酸酶抑制剂(CNI,如他克莫司、环孢素)、雷帕霉素靶蛋白抑制剂(mTOR,如西罗莫司)、嘌呤和嘧啶合成抑制剂(如吗替麦考酚酯、咪唑立宾、 硫唑嘌呤)等。万古霉素属于抗生素。
以上是小编为大家整理的《药学综合知识与技能》常考点:免疫抑制剂监护要点的相关知识,希望对广大执业药师考生有帮助!
相关推荐:
新版正保医学题库全新上线!学习做题新体验,药考生们冲呀!
【建议收藏】2022年执业药师七科常考点+练习题汇总!
2022年执业药师考试/报名常见问题解答(17个)
官方回复:39个执业药师注册常见问答!【建议收藏】