药品不良反应评价是执业药师《药学综合知识与技能》的常见考点,为方便广大执业药师考生备考,小编为大家整理如下知识点及题目:

练习题
1.(单选题)患者因扁桃体炎给予头孢拉定治疗,服用4小时后,面部出现皮疹,无其他不适,停药后皮疹消失,排除其他疾病可能,该病例用药与不良反应因果关系评价结果是
A.肯定
B.很可能
C.可能
D.可能无关
E.无法评价
【答案】B
【解析】无再次使用,所以是很可能。
2.(单选题)患者因中耳炎给予头孢拉定治疗,服用4小时后,面部出现皮疹,无其他不适,停药后皮疹消失,再次使用该药物后,皮疹再次出现,排除其他疾病可能,该病例用药与不良反应因果关系评价结果是
A.肯定
B.很可能
C.可能
D.可能无关
E.无法评价
【答案】A
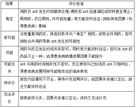
【解析】不良反应的评价结果有6级,即:肯定、很可能、可能、可能无关、待评价、无法评价。肯定:用药及反应发生时间顺序合理;停药以后反应停止,或迅速减轻或好转(根据机体免疫状态,某些ADR反应可出现在停药数天以后);再次使用,反应再现,并可能明显加重(即激发试验阳性);有文献资料佐证;排除原患疾病等其他混杂因素影响。
3.(单选题)患者,男,62岁,无吸烟饮酒史,患高血压、高脂,血症数年,未治疗。半年前就诊,查肝肾功能正常,按医嘱服用阿托伐他汀、氨氯地平。服药一个月后复查肝功能结果显示:AST 145U/L,ALT 134U/L。排除了其他疾病因素后,停用阿托伐他汀,肝功能逐步恢复正常。一个月后,改用普伐他汀,再次出现肝功能异常。肝功能异常的不良反应与他汀类药物之间的因果关系应评价为
A.很可能
B.肯定
C.可能
D.可能无关
E.待评价
【答案】B
【解析】本题分析的关键点是看用药时间与不良反应出现的是否合理、是否为已知的药品不良反应、停药后是否好转、重复用药后不良反应是否再现、能否排除其他混杂因素。如果以上条件均符合,则属于肯定的不良反应,如果没有再次用药的叙述则判定为很可能。
以上是小编为大家整理的《药学综合知识与技能》常考点:药品不良反应评价的相关知识,希望对广大执业药师考生有帮助!
相关推荐:
新版正保医学题库全新上线!学习做题新体验,药考生们冲呀!
【建议收藏】2022年执业药师七科常考点+练习题汇总!
2022年执业药师考试/报名常见问题解答(17个)
官方回复:39个执业药师注册常见问答!【建议收藏】