执业药师考试

考试动态
复习指导
互动交流

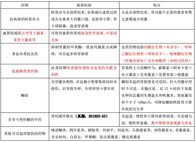
执业药师《药综》——可引起药源性肾脏损害的药物列表!

有关执业药师复习,以下是小编整理的“执业药师《药综》——可引起药源性肾脏损害的药物列表!”,具体内容如下,请考生查看!

表:可引起药源性肾脏损害的药物列表

1

以上即为“执业药师《药综》——可引起药源性肾脏损害的药物列表!”的相关内容介绍,更多执业药师相关内容请关注医学教育网!

相关推荐:

【必看】2019执业药师考后审核那些事儿!都在这!

【官方解读】2020年执业药师报名条件还会再变?几率很小!

执业药师证书到底有多重要?!你可能不知道!

提前看!2020执业药师考试报名“无证明办理”!新老考生报名流程!

【习题|解析】备考前测评来了!2020执业药师考生都在这!

正保医学教育网
上医学教育网 做成功医学人
打开APP
全部评论(0打开APP查看全部 >
精品课程

执业药师-无忧实验班

学霸同款好课

980起

查看详情
热点推荐:
0
0
0
评论
取消
复制链接,粘贴给您的好友

复制链接,在微信、QQ等聊天窗口即可将此信息分享给朋友
前往医学教育网APP查看,体验更佳!
取消 前往
您有一次专属抽奖机会
可优惠~
领取
优惠
注:具体优惠金额根据商品价格进行计算
恭喜您获得张优惠券!
去选课
已存入账户 可在【我的优惠券】中查看