执业药师考试

考试动态
复习指导
互动交流

《药综》2020年考点总结:处方用药与病证诊断的相符性!

2020年是非常特殊的一年,各考生备考尤为认真,现阶段备考非常紧张,为了帮助各位执业药师考生备考,以下是小编整理的“《药综》2020年考点总结:处方用药与病证诊断的相符性!”,具体内容如下,请考生查看!

小保4

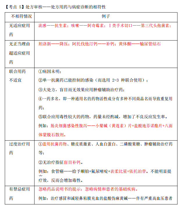
111

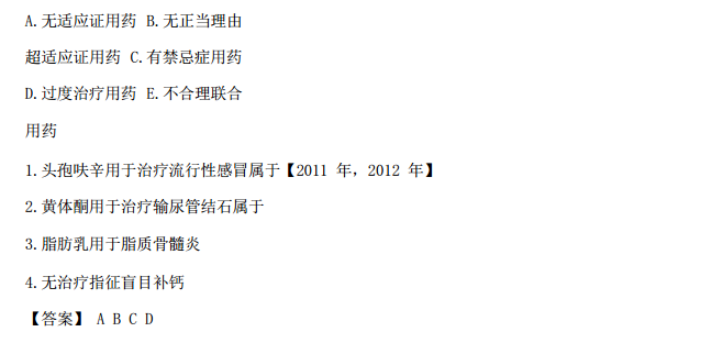
112

以上即为“《药综》2020年考点总结:处方用药与病证诊断的相符性!”的相关内容介绍,更多执业药师考试动态请关注医学教育网!希望对你有用!

相关推荐:

【建议收藏】2020年执业药师7月(上)学习日历来啦!

更新啦!2020年执业药师全7科各章节练习题汇总!

全面分析:2020年执业药师考试特殊性|难度分析!

2019年执业药师考试通过率仅18.72%,2020年将提高?!

正保医学教育网
上医学教育网 做成功医学人
打开APP
全部评论(0打开APP查看全部 >
精品课程

执业药师-无忧实验班

学霸同款好课

980起

查看详情
热点推荐:
0
0
0
评论
取消
复制链接,粘贴给您的好友

复制链接,在微信、QQ等聊天窗口即可将此信息分享给朋友
前往医学教育网APP查看,体验更佳!
取消 前往
您有一次专属抽奖机会
可优惠~
领取
优惠
注:具体优惠金额根据商品价格进行计算
恭喜您获得张优惠券!
去选课
已存入账户 可在【我的优惠券】中查看