执业药师考试

考试动态
复习指导
互动交流

《药综》重要知识点:肠易激综合征

肠易激综合征是执业药师《药学综合知识与技能》的重要知识点,为了帮助大家有效复习,小编将相关知识整理出如下相关内容:

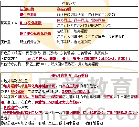
药物治疗

经典题目

(2020年)宜采用常用量短期治疗,以免产生依赖性,可用于IBS患者止泻的药物是

A.蒙脱石散

B.匹维溴铵

C.环孢素A

D.地芬诺酯

E.巴柳氮

『正确答案』D

『答案解析』地芬诺酯可用于治疗腹泻型肠易激惹综合征,具有依赖性。

以上就是小编为大家整理的《药综》重要知识点:肠易激综合征,希望以上内容对广大执业药师考生有帮助!更多相关资讯请关注医学教育网!

正保医学教育网
上医学教育网 做成功医学人
打开APP
全部评论(0打开APP查看全部 >
精品课程

执业药师-无忧实验班

学霸同款好课

980起

查看详情
热点推荐:
0
0
0
评论
取消
复制链接,粘贴给您的好友

复制链接,在微信、QQ等聊天窗口即可将此信息分享给朋友
前往医学教育网APP查看,体验更佳!
取消 前往
您有一次专属抽奖机会
可优惠~
领取
优惠
注:具体优惠金额根据商品价格进行计算
恭喜您获得张优惠券!
去选课
已存入账户 可在【我的优惠券】中查看