近期,有不少地区就执业药师配备问题发文,乡镇地区,暂时不用配备执业药师,都有哪些地区发文?是如何要求的?医学教育网小编为大家整理详情如下!
6月1日,山西药监局发布了《关于进一步规范药品零售企业执业药师配备使用工作的通知(征求意见稿)》(以下简称《通知》)。

《通知》要求,药品零售企业应当配备依法经过资格认定的药师(执业药师)或者其他药学技术人员(含药士、药师、主管药师、副主任药师、主任药师、从业药师等)。
市区主城区、县(区)城区的药品零售企业,要求尽快配备配齐执业药师;乡镇及农村地区的现有药品零售企业,配备执业药师确有困难的,在设置的过度期内可以配备依法经过资格认定的其他药学技术人员承担执业药师职责。
同时,《通知》强调,过渡期间,已配备执业药师的药品零售企业配备标准不得降低。2025年12月31日止,全省所有药品零售企业均须配备执业药师。
另外,《通知》还谈到,药品零售连锁门店按照规定配备执业药师或配备依法经过资格认定的药学技术人员的前提下,鼓励和支持药品零售连锁企业利用现代信息技术开展远程处方审核,作为其所属门店处方审核、开展药事服务的补充,解决门店执业药师临时不在岗无法销售处方药的问题。远程审方不得替代执业药师,并不得作为零售企业的许可依据和准入条件。
5月28日,青海省药监局发布的《关于零售药店执业药师配备使用管理有关事项的通知》也指出,农村乡镇以下地区(不含县区、乡镇政府及管委会所在镇城区)现有零售药店,配备执业药师确有困难的,2025年12月31日前可以配备依法经过资格认定的其他药学技术人员包括卫生(药)系列职称(含药士、药师、主管药师、副主任药师、主任药师)、从业药师等,承担执业药师职责。
此外,青海省通知还表示,将分阶段、分区域推进执业药师配备使用的原则,实施差异化配备使用执业药师的过渡政策。对尚未单独配备执业药师的药品零售连锁门店(不含2016年1月1日后首次批准开办的药品零售连锁门店),应按以下规定配备执业药师:
1、位于西宁市地区的药品零售连锁门店, 2022年12月31日前必须配备执业药师。
2、位于海东市地区的药品零售连锁门店, 2023 年12月31日前必须配备执业药师。
3、位于海南、海西、海北地区的药品零售连锁门店, 2024年12月31日前必须配备执业药师。
4、位于黄南、玉树、果洛地区的药品零售连锁门店, 2025年12月31日前必须配备执业药师。
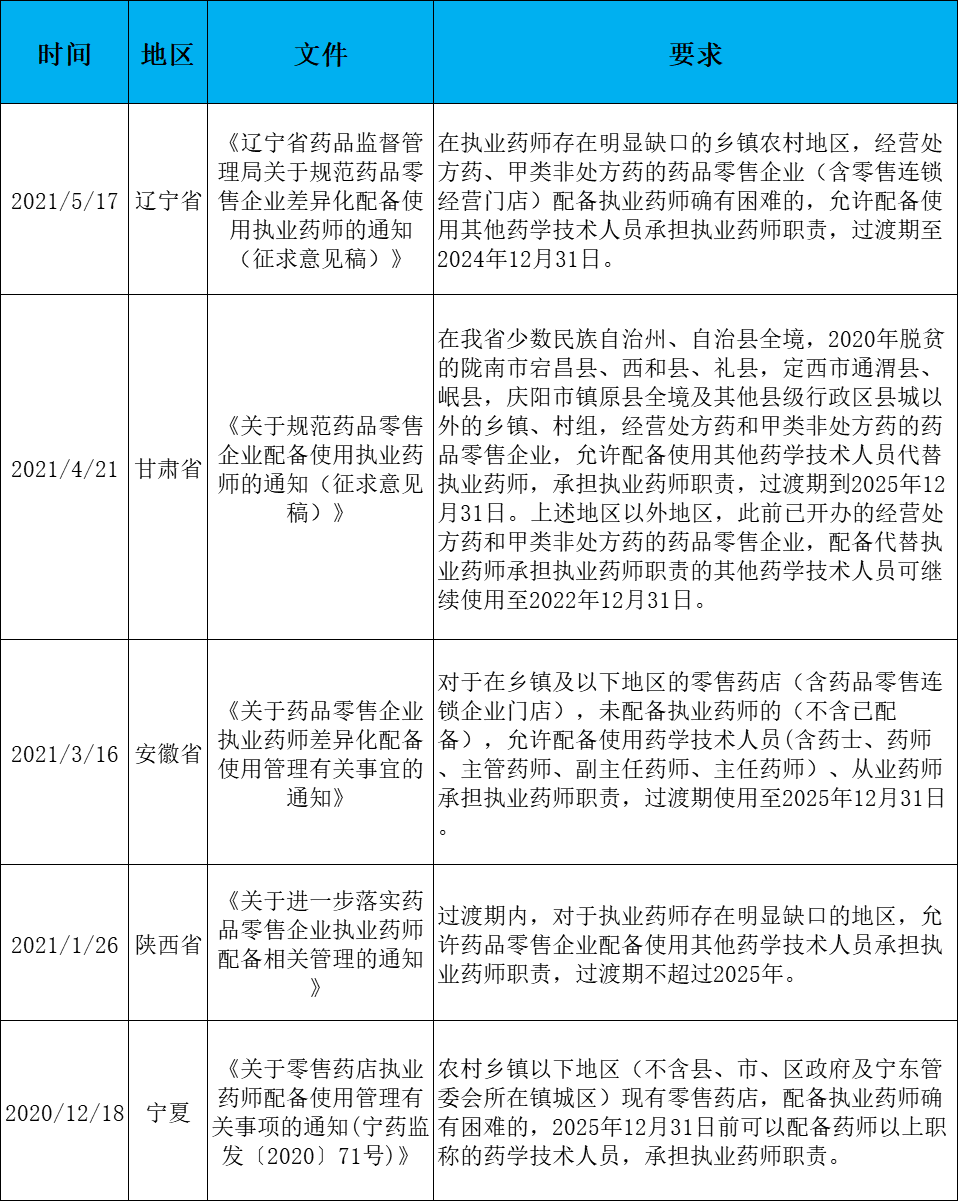
除了山西和青海,不少地区也发文规定,实施差异化配备使用执业药师的过渡政策。具体如下:
【官方发文】有缓!部分地区药店可以暂时不用配备执业药师!

总结上文,也就是说,部分地区都出了通知表示,执业药师配备困难的地区,可以暂时不配备执业药师,以其他药学技术人员代替。其实目前执业药师的配备还存在问题,对执业药师来说是个机会,早报考早拿证,提升自己要积极!
相关推荐:
【重要】执业药师证书注册的常见问题集合!事关执业!
【合集】关于2021执业药师继续教育的那些问题汇总,超全!
【汇总】2021执业药师报考政策变动|考试变化|继续教育变动
【政策大全】2021年执业药师报考政策,有不懂的?看这里!