执业药师考试

考试动态
复习指导
互动交流

官方发布通知!2022年执业药师考试时间会推迟吗?

今天,中国人事考试网发布了《关于调整出版等6项职业资格考试安排的通告》,宣布了下半年延期的几项资格考试,那么2022年执业药师考试时间会推迟吗?

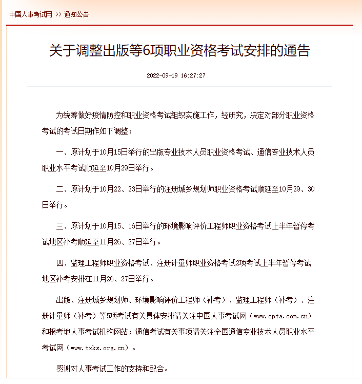
官方通知如下:

111

通过以上内容,目前延期的考试时间都在10月中下旬,2022年执业药师考试时间是11月5日、6日,目前看没有影响,小编会持续关注!不管是否延期,广大执业药师考生们都要抓紧时间备考啦,不打无准备之仗!预祝全部执业药师考生顺利通过考试!

正保医学教育网
上医学教育网 做成功医学人
打开APP
全部评论(0打开APP查看全部 >
精品课程

执业药师-无忧实验班

学霸同款好课

980起

查看详情
热点推荐:
0
0
0
评论
取消
复制链接,粘贴给您的好友

复制链接,在微信、QQ等聊天窗口即可将此信息分享给朋友
前往医学教育网APP查看,体验更佳!
取消 前往
您有一次专属抽奖机会
可优惠~
领取
优惠
注:具体优惠金额根据商品价格进行计算
恭喜您获得张优惠券!
去选课
已存入账户 可在【我的优惠券】中查看