执业药师考试

考试动态
复习指导
互动交流

官方又有一个资格考试公布“三区三洲”分数线!执业药师呢?

就在昨天(2020年2月26日),中国人事考试网发布《关于2019年度“三区三州”等深度贫困地区统计专业技术资格考试合格标准的通告》(以下简称《通告》),该通告确定了统计专业技术资格考试“三区三洲”分数线,近期接连两个资格考试“三区三洲”分数线确定,离执业药师“三区三洲”分数线确定还远吗?

官方通知:

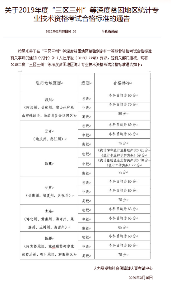
2019年度统计专业初级、中级资格考试各科目合格标准均为72分(各科目试卷满分均为120分)。

总结:“三区三洲”分数线,初级、中级分数线低于全国分数线12分左右!

2019年度高级统计师资格考评结合考试《高级统计实务与案例分析》科目合格标准为90分(试卷满分为150分)。

总结:“三区三洲”分数线,高级分数线低于全国分数线10-25分!差别较大!

关于2019年度“三区三州”等深度贫困地区统计专业技术资格考试合格标准的通告--中国人事考试网_副本

相关推荐:

2020年执业药师直达形势严峻?并不是!但要……

特殊时期,执业药师指导用药的重要性越发突显!

【大纲发布早知道】2020执业药师考试大纲微信提醒订阅!

紧急通知!2019执业药师三区三洲分数线在62分左右?!

【医学教育网原创,转载请注明出处,违者必究】


正保医学教育网
上医学教育网 做成功医学人
打开APP
全部评论(0打开APP查看全部 >
精品课程

执业药师-无忧实验班

学霸同款好课

980起

查看详情
热点推荐:
0
0
0
评论
取消
复制链接,粘贴给您的好友

复制链接,在微信、QQ等聊天窗口即可将此信息分享给朋友
前往医学教育网APP查看,体验更佳!
取消 前往
您有一次专属抽奖机会
可优惠~
领取
优惠
注:具体优惠金额根据商品价格进行计算
恭喜您获得张优惠券!
去选课
已存入账户 可在【我的优惠券】中查看