这是最常见的执业药师考试资格审核方式,网报成功后,报考者需将报名表、学历证书、资格证书等的原件及复印件,带到指定的审核地点,由人考中心的工作人员进行审核,现场确定报考资格。
随着网络信息档案的建立,通过确定的身份证明就能在网上直接查到相关学历、资格情况,进行网上执业药师考试资格审核。只需在人考中心报名时填写正确的信息,并再次登录,即可确认自己是否通过审核。
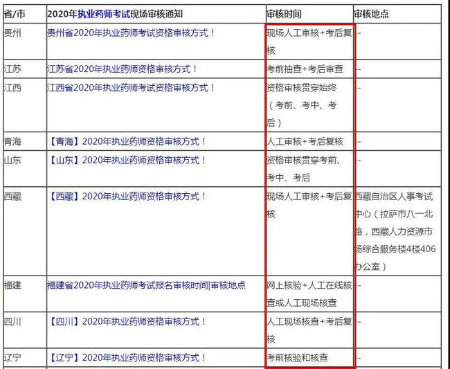
个别地区采用报名后不审核,直接参加考试,考试结束后再进行现场审核。所需提交的资料与考前审核相同,只是时间放在了考试之后。
执业药师资格考试报名审核考后审核需提交材料:
执业药师现场进行报考条件审查时,须提交《报名表》、网上交费通知单、所在单位出具的从事工作年限证明,身份证(军官证)、学历(学位)证书(在国(境)外取得的,需经国务院教育行政部门认可)的原件和复印件各1份。申请免试部分科目的考生,除提交上述材料外,还需提供相关的原始证件和复印件各1份。
各市在执业药师资格考试报考条件审查时,必须严格掌握报考条件,认真审核报考人员提交的报名材料。对符合报考条件的,须收下《报名表》,签署审查意见并盖章。同时收下工作年限证明、身份证(军官证)、学历(学位)、符合免试部分科目条件的专业技术资格证书和职务聘任证书复印件各1份,并在执业药师资格考试报考人员提交的“网上交费通知单”上盖章(没有盖章的无效)后退回给报考人员。
经梳理发现,除湖北外,河南、贵州、重庆、山东等地都对2020年年度执业药师职业资格考试成绩合格人员进行了核查,大批执业药师考生因不符合报考条件,被取消成绩。
河南第一次审核
早在2021年1月7日,河南省药监局发布公告,将2020年度执业药师职业资格考试成绩合格人员7427人予以公示,并请成绩合格的所有人员按要求提供核查材料。在第一次审核中,总计有4013人资格核查不合格,对于未按规定的时间上传核查材料的1231人和未按要求提供学历认证报告的1395人(总计有2626)提供了第二次机会。
河南第二次审核
4月8日,河南省药监局发布了《关于2020年度执业药师职业资格考试后第二次资格核查情况的公告》,总计有1245名执业药师考生第二次资格核查不合格。按照规定,这1245名执业药师考生成绩将作废,已缴费用不予退还。
总计
总体来看,河南省有7427名执业药师考生执考成绩合格,但是因为承诺所填报和提交的所有信息不符合规定和逾期仍未发送核查材料,总计有2632名执业药师考生成绩作废,作废率达35.44%。
查看详情:该地2020执业药师成绩作废率达35.44%,原因是这些!
1月25日,贵州省发布的《2020年度贵州省执业药师职业资格考试考后资格复审结果公示》称,根据有关文件精神,贵州省执业药师资格认证中心组织执业药师资格复审小组于2021年1月5日至20日对该省2020年度执业药师职业资格考试合格人员提交材料进行复审(其中复审合格人员2271人,未参加审核人员108人)。
1月21日,重庆市人事考试中心发布的《关于2020年度执业药师职业资格考试资格复核结果的公示》显示,2020年度执业药师职业资格考试合格标准已公布,该中心已对考试成绩合格人员进行了复核。从复核结果名单来看,该中心对2609名成绩合格执业药师考生进行了复核,其中有67名考生复核不合格,23名考生未参加复核。
为进一步规范专业技术人员职业资格考试考务工作,提高资格考试考务管理与服务水平,根据有关法律、法规和规章,日前,人社部办公厅制定并下发了《专业技术人员职业资格考试考务工作规程》(以下简称《规程》),自2021年4月1日起施行。
查看详情:考生注意:2021年执业药师考试报考更规范,考试更严格!
1、4月22日,国家药品监督管理局执业药师资格认证中心发布了《关于2021年调整国家执业药师职业资格考试大纲部分内容的通告》(以下简称《通告》)。
《通告》称,为做好2021年国家执业药师职业资格考试工作,受国家药监局委托,根据《国家执业药师职业资格考试大纲(第八版)》(以下简称《大纲》)相关规定,确定2021年执业药师职业资格考试药事管理与法规科目大纲部分内容调整事宜。

医学教育网为广大考生准备了适合不同人群的课程班型,跟着专业师资学执业药师,更容易掌握。如果你还没有选到心仪的老师和课程,快来选购吧,总有一款适合你!马上报课学习>>
相关推荐:
关于备考2021年执业药师资格考试的答疑解惑!
执业药师备考:西药学各科目记忆口诀大汇总!
2021年执业药师报名:关于“告知承诺制”九问九答!
拿到执业药师资格证书后要做这些事情,忘记了怎么办?
2021年执业药师只剩5个月的时间备考:怎么分配复习时间?