执业药师考试

考试动态
复习指导
互动交流

【报考攻略】2021年执业药师报名考前学历核验!

根据中国人事考试网要求,执业药师考试实行《资格考试报名证明事项告知承诺制》,大家可以提前到中国人事考试网进行报名注册(报考信息完善),在中国人事考试网进行核验!

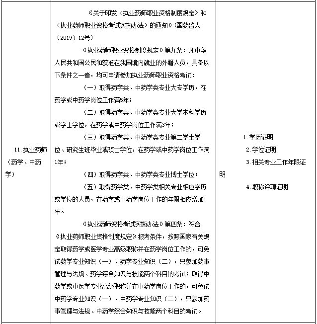
1

2

另外,大家可以提前准备好相关证明材料!

考试报名操作流程

1.注册

2.登录、上传照片

3.选择考试项目、报名地

4.录入、检查并保存报名信息

5.选择办理方式

6.确认报名信息

7.选择采用告知承诺制方式办理的,阅读并签署《专业技术人员资格考试报名证明事项告知承诺书》;未选择告知承诺制或者不适用告知承诺制的,按报名地考试组织机构有关规定办理报名事项

8.特别情况核查

9.交纳考试费用

注意:

1.上传的照片须为近期标准1寸白底彩色半身免冠正面证件照(尺寸25mm×35mm,像素295px×413px),该照片将用于准考证、考场座次表、证书、证书查询认证系统,请上传照片时慎重选用。

2.报名信息确认前应认真核查并保证证件类别、证件号码、姓名、报考级别、报考专业、科目信息、手机号码、电子邮箱、工作单位、详细通信地址和邮政编码等准确无误。报考人员注册时如遇生僻字不能正常输入,请与报名地考试组织机构联系。报名信息确认后,报考人员不得自行修改。

3.报名时如遇技术方面的问题,请拨打技术支持电话:010-87901800。

点击查看:执业药师新老考生请注意,务必注意提前完成学历核验!

以上就是医学教育网关于“【报考攻略】2021年执业药师报名考前学历核验!”的相关介绍,希望能够帮助到大家,更多资讯尽在医学教育网!

相关推荐:

2021年执业药师资格考试报名条件及报考问题解答!

关于备考2021年执业药师资格考试的答疑解惑!

执业药师备考:西药学各科目记忆口诀大汇总!

2021年执业药师报名:关于“告知承诺制”九问九答!

拿到执业药师资格证书后要做这些事情,忘记了怎么办?

正保医学教育网
上医学教育网 做成功医学人
打开APP
全部评论(0打开APP查看全部 >
精品课程

执业药师-无忧实验班

学霸同款好课

980起

查看详情
热点推荐:
0
0
0
评论
取消
复制链接,粘贴给您的好友

复制链接,在微信、QQ等聊天窗口即可将此信息分享给朋友
前往医学教育网APP查看,体验更佳!
取消 前往
您有一次专属抽奖机会
可优惠~
领取
优惠
注:具体优惠金额根据商品价格进行计算
恭喜您获得张优惠券!
去选课
已存入账户 可在【我的优惠券】中查看