执业药师考试

考试动态
复习指导
互动交流

2021年执业药师实行“告知承诺制”,你需要整理好这些证明材料!

2021年执业药师报名入口已经开通了,报名即将开始;2021年执业药师考试是继续实行“告知承诺制”,“告知承诺制”下,考生无需提交纸质材料,考试报名全程“无证明办理”。

需要对报考人员填报的身份、学历学位、所学专业等信息进行核验,考生需要在报名时准备好以下证明材料,看看你都准备齐全了没:

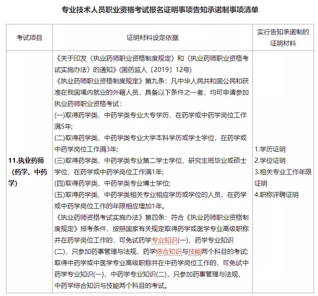
1

如果有到目前还不了解什么是告知承诺制的同学,建议先看看以下内容:

1、什么是执业药师资格考试报名证明事项告知承诺制?

专业技术人员资格考试报名证明事项告知承诺制是指,报考人员报名参加相关专业技术人员资格考试时,考试组织机构将规定的报考人员的证明义务、证明内容和报考条件一次性告知报考人员。

报考人员承诺本人已经知晓规定的证明义务和证明内容,已经符合告知的报考条件,报考时所填报的信息真实、准确、完整、有效,并愿意承担虚假承诺的责任。

报考人员无需携带学历证明、从事相关专业工作年限证明等证明材料到现场进行资格审核。资格审核部门(机构)对报考人员填报的信息进行核验和核查,并依据其作出的承诺为其办理报考相关事项。

考试组织机构加强事中事后监管,对虚假承诺行为和违纪违规行为作出处理。

2、考试组织机构会告知哪些内容?

包括报考人员按规定应履行的证明义务、证明内容、报考条件、承诺的方式、虚假承诺的责任,以及其他有关注意事项。

3、执业药师报考人员需要承诺哪些事项?

包括报考人员已经知晓规定的证明义务、证明内容和报考条件等告知事项,已经符合告知的报考条件和要求,填报的信息真实、准确、完整、有效,愿意承担虚假承诺的责任,以及承诺意思表示真实等。

4、执业药师报考人员怎么签署《报考承诺书》?

报考人员在全国专业技术人员资格考试网上报名服务平台报名时,须客观准确完整地填报相关信息,系统自动生成《专业技术人员资格考试报名证明事项告知承诺制报考承诺书》电子文本,报考人员本人签署(提交)报考承诺书,不允许代为承诺。报考承诺书电子文本可以下载保存。

5、不适用告知承诺制的报考人员如何报名?

被记入专业技术人员资格考试诚信档案库且在记录期内的应试人员不适用告知承诺制报考。上述人员在网上报名系统填写报考信息时,将收到本次报名审核不适用告知承诺制的提示,需按照报名地资格审核部门(机构)的规定办理报名相关事项。

6、实行告知承诺制后,首次报考人员用户注册有什么变化?

实行告知承诺制后,首次报考人员应在报名前完成用户注册,网上报名系统将对身份信息、学历学位信息进行在线核验。报考人员提交注册信息24小时后可登录网上报名系统报名,如有未完成核验的项目,选择考试报名时会有相应的提示信息,须待核验完成后方可报名。建议报考人员在报名前预留充足时间、提前完成用户注册。

7、已注册的报考人员还需要重新注册吗?

实行告知承诺制后,己注册的报考人员不需重新注册,报考前应提前登录网上报名系统,补充完善相关信息,网上报名系统将对身份信息、学历学位信息进行在线核验,报考人员提交补充信息24小时后可登录网上报名系统报名,如有未完成核验的项目,选择考试报名时会有相应的提示信息,须待核验完成后方可报名。

8、注册时出现身份信息或学历学位信息在线核验“未通过”或“无法核验”情况会不会影响报名?

系统显示核验结果即表明在线核验已完成。出现身份信息或学历学位信息在线核验“未通过”或“无法核验”情况不会影响报名,报名时上述报考人员须按报名地资格审核部门(机构)的规定办理报考事项(包括人工核查)。

9、用户注册的具体步骤是什么?

(1)报考人员点击“注册”按钮后,进入报名协议界面,报考人员应认真阅读并确认接受报名协议。

(2)报考人员阅读注册须知后点击“下一步”按钮,进入注册信息录入界面,报考人员按照右侧显示录入说明进行数据录入,完成后输入验证码,点击“提交”按钮,再次输入考生身份、学历、学位信息,验证无误后完成注册信息录入。

(3)网上报名系统对报考人员填写的身份信息、2002年至今大专以上(含大专)的学历信息、2008年9月至今的学位信息进行在线核验,核验完成后方可继续报名。

以上是医学教育网小编整理的“2021年执业药师实行“告知承诺制”,你需要整理好这些证明材料!”相关内容,想了解更多执业药师考试知识,请持续关注医学教育网。

相关推荐:

21执业药师报考政策|审核方式、材料|报考流程|报考问题解答

正保医学教育网
上医学教育网 做成功医学人
打开APP
全部评论(0打开APP查看全部 >
精品课程

执业药师-无忧实验班

学霸同款好课

980起

查看详情
热点推荐:
0
0
0
评论
取消
复制链接,粘贴给您的好友

复制链接,在微信、QQ等聊天窗口即可将此信息分享给朋友
前往医学教育网APP查看,体验更佳!
取消 前往
您有一次专属抽奖机会
可优惠~
领取
优惠
注:具体优惠金额根据商品价格进行计算
恭喜您获得张优惠券!
去选课
已存入账户 可在【我的优惠券】中查看