执业药师考试

考试动态
复习指导
互动交流

山东省2022年度执业药师继续教育通知

近日,山东省药师协会发布通知《关于2022年度执业药师继续教育工作安排的通知》,具体通知内容如下,请考生查看!

关于2022年度执业药师继续教育工作安排的通知

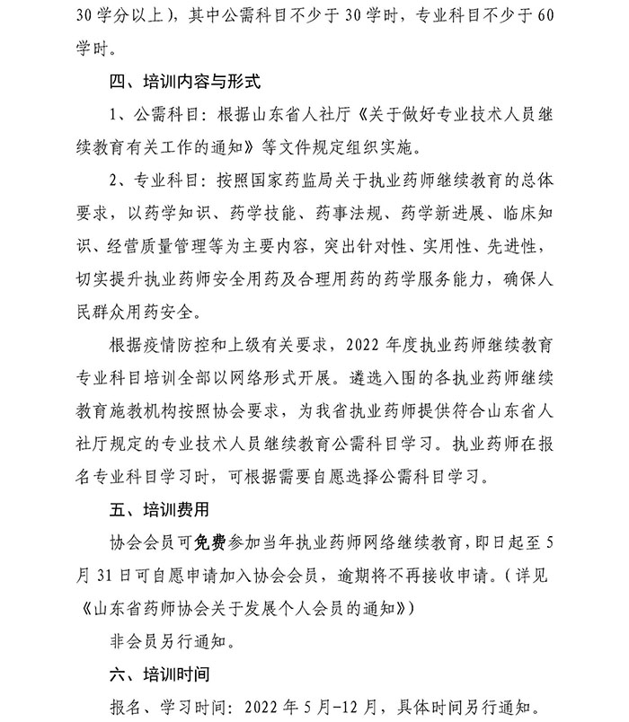
1

2

3

以上即为“山东省2022年度执业药师继续教育通知”的相关内容介绍,更多执业药师考试动态请持续关注医学教育网!希望对你有用!

相关推荐:

关于执业药师和2022年执业药师考试那些事儿,36个问答!

太牛了!汤以恒老师带你学2022年执业药师《药二》降糖药/抗菌药!

【官方】2022年执业药师考试大纲/教材变动汇总!

正保医学教育网
上医学教育网 做成功医学人
打开APP
全部评论(0打开APP查看全部 >
精品课程

执业药师-无忧实验班

学霸同款好课

980起

查看详情
热点推荐:
0
0
0
评论
取消
复制链接,粘贴给您的好友

复制链接,在微信、QQ等聊天窗口即可将此信息分享给朋友
前往医学教育网APP查看,体验更佳!
取消 前往
您有一次专属抽奖机会
可优惠~
领取
优惠
注:具体优惠金额根据商品价格进行计算
恭喜您获得张优惠券!
去选课
已存入账户 可在【我的优惠券】中查看