执业药师考试

考试动态
复习指导
互动交流

内蒙古2020年执业药师继续教育工作的通知​

内蒙古药师协会发布了关于开展2020年度全区执业药师继续教育工作的通知,具体通知内容如下:

内蒙古药师协会关于开展2020年度全区执业药师继续教育工作的通知

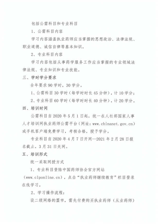
11

22

33

44

55

以上是医学教育网小编整理的“内蒙古2020年执业药师继续教育工作的通知 ”相关内容,想了解更多执业药师考试知识,请持续关注医学教育网。

相关推荐:

收藏!2020年执业药师资格考试时间流程

【全国】2019年执业药师证书领取通知汇总!

2020年执业药师职业资格考试大纲什么时候发布?

2020年执业药师速记口诀,让你更快的记忆知识点!

正保医学教育网
上医学教育网 做成功医学人
打开APP
全部评论(0打开APP查看全部 >
精品课程

执业药师-无忧实验班

学霸同款好课

980起

查看详情
热点推荐:
0
0
0
评论
取消
复制链接,粘贴给您的好友

复制链接,在微信、QQ等聊天窗口即可将此信息分享给朋友
前往医学教育网APP查看,体验更佳!
取消 前往
您有一次专属抽奖机会
可优惠~
领取
优惠
注:具体优惠金额根据商品价格进行计算
恭喜您获得张优惠券!
去选课
已存入账户 可在【我的优惠券】中查看