执业药师考试

考试动态
复习指导
互动交流

公布!2022年执业药师《中药学专业知识二》教材变动汇总!

2022年执业药师《中药学专业知识二》教材变动汇总来了!相较于2021年,教材有哪些变动?医学教育网小编为大家做了如下梳理~

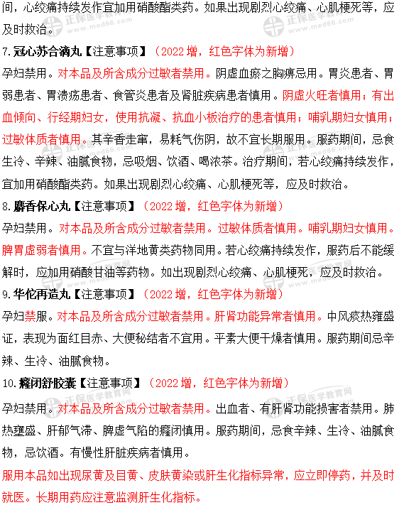
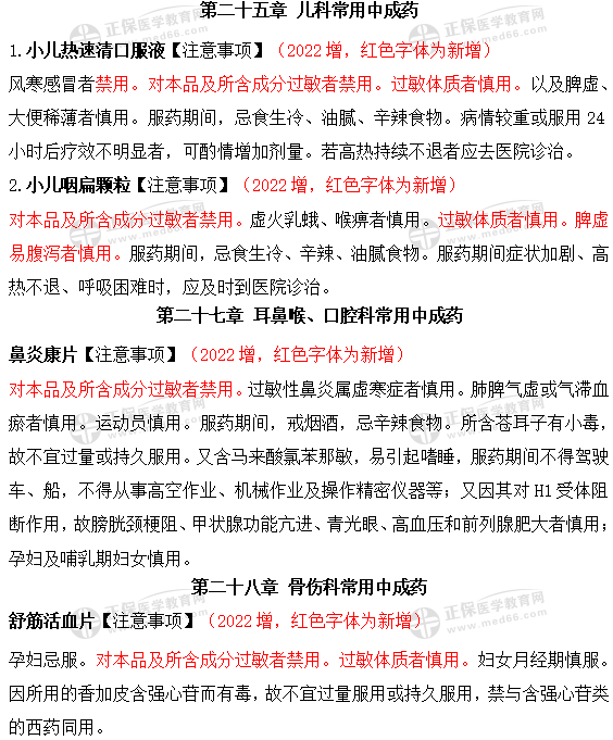
1

2

3

点击下载电子版:2022年执业药师《中药二》教材变动汇总

目前2022年执业药师教材变动已出,考生们快快开始复习吧!在备考道路上,跟着老师一起学习是提升复习效率的关键!你准备好跟着医学教育网老师一起学了吗?点击查看执业药师网络课程>

【医学教育网原创,转载请注明出处,违者必究】

相关推荐:

【全国汇总】2021年各地执业药师资格考试合格人员名单!

已公布!2022年执业药师各科教材变动情况汇总!

2022执业药师【中药化学】49个考点拆分记忆,带你克服难点!

【官方】2021执业药师(电子)证书下载/查验方法等6大汇总!

正保医学教育网
上医学教育网 做成功医学人
打开APP
全部评论(0打开APP查看全部 >
精品课程

执业药师-无忧实验班

学霸同款好课

980起

查看详情
热点推荐:
0
0
0
评论
取消
复制链接,粘贴给您的好友

复制链接,在微信、QQ等聊天窗口即可将此信息分享给朋友
前往医学教育网APP查看,体验更佳!
取消 前往
您有一次专属抽奖机会
可优惠~
领取
优惠
注:具体优惠金额根据商品价格进行计算
恭喜您获得张优惠券!
去选课
已存入账户 可在【我的优惠券】中查看