执业药师考试

考试动态
复习指导
互动交流

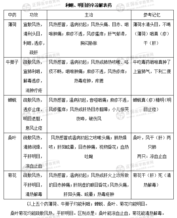
中药二:利咽、明目的辛凉解表药的中药有哪些?

2020年执业药师复习正在进行,医学教育网整理了“中药二:利咽、明目的辛凉解表药的中药有哪些?”的内容,希望可以帮助考生顺利备考。

中药二1

以上就是医学教育网关于“中药二:利咽、明目的辛凉解表药的中药有哪些?”的相关介绍,希望能够帮助到大家,更多资讯尽在医学教育网!

相关推荐:

2020年的“315”来了!执业药师挂证还是重点吗?

2020年执业药师报考必须了解-报考基本事项总结!

2020年上半年各类考试延期,10月执业药师考试会受影响吗?

【汇总】抓紧考点!执业药师考试各科|各章节所占分值整理!

【汇总】2020《中药综》常考点:内科常见病的辨证论治

正保医学教育网
上医学教育网 做成功医学人
打开APP
全部评论(0打开APP查看全部 >
精品课程

执业药师-无忧实验班

学霸同款好课

980起

查看详情
热点推荐:
0
0
0
评论
取消
复制链接,粘贴给您的好友

复制链接,在微信、QQ等聊天窗口即可将此信息分享给朋友
前往医学教育网APP查看,体验更佳!
取消 前往
您有一次专属抽奖机会
可优惠~
领取
优惠
注:具体优惠金额根据商品价格进行计算
恭喜您获得张优惠券!
去选课
已存入账户 可在【我的优惠券】中查看