执业药师考试

考试动态
复习指导
互动交流

2021年执业药师《中药二》考试的64个细化知识点整理!

复习2021年执业药师《中药二》的考生都知道,中药二分为两部分,共二十八个章节,医学教育网小编为大家整理了共65个细化知识点,帮助大家备考!

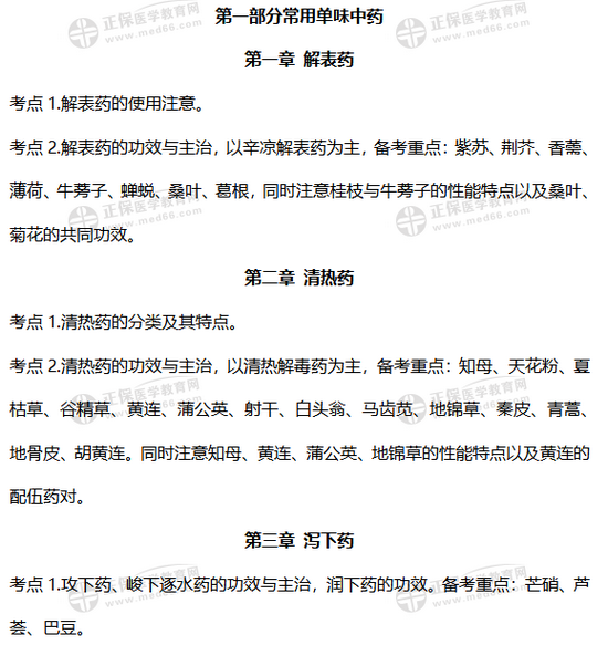
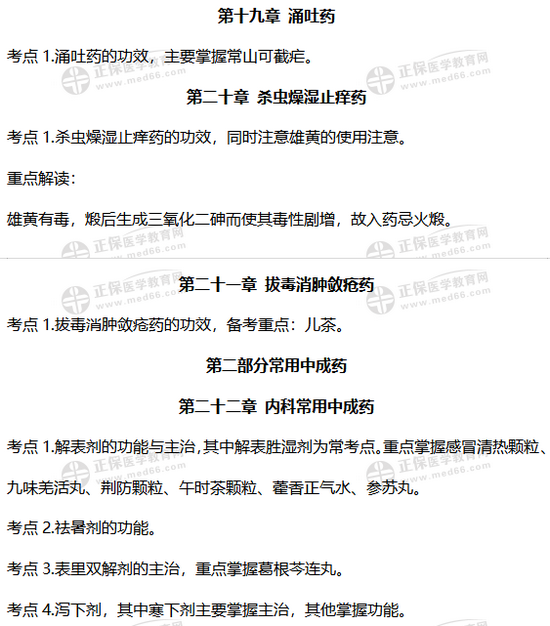
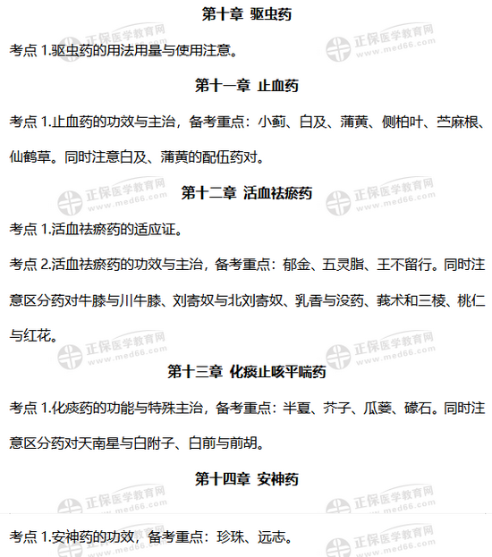
1

2

3

4

5

6

7

8

希望以上《中药二》的65个细化考点整理可以帮助你备考!不管如何,只要认真系统的学习,一步一步靠近目标,最后的胜利就属于你,医学教育网小编为您加油,愿您取得好结果。

【医学教育网原创,禁止转载,违者必究】

相关推荐:

【就业】执业药师就业新方向:家庭药师正式上岗,未来或成药店标配!

【必看】从行业新数据的计算与分析看2021年执业药师考试形式!

【政策+解读】执业药师报考:学历规定/本专业技术工作是指什么?

【考试难度】2021执业药师考情预测:命题趋势、来源、方向!

正保医学教育网
上医学教育网 做成功医学人
打开APP
全部评论(0打开APP查看全部 >
精品课程

执业药师-无忧实验班

学霸同款好课

980起

查看详情
热点推荐:
0
0
0
评论
取消
复制链接,粘贴给您的好友

复制链接,在微信、QQ等聊天窗口即可将此信息分享给朋友
前往医学教育网APP查看,体验更佳!
取消 前往
您有一次专属抽奖机会
可优惠~
领取
优惠
注:具体优惠金额根据商品价格进行计算
恭喜您获得张优惠券!
去选课
已存入账户 可在【我的优惠券】中查看