有关执业药师复习,以下是医学教育网小编整理的“《中药二》知识点:发汗力强的辛温解表药有什么”,具体相关内容,请考生查看!
发汗力强的辛温解表药

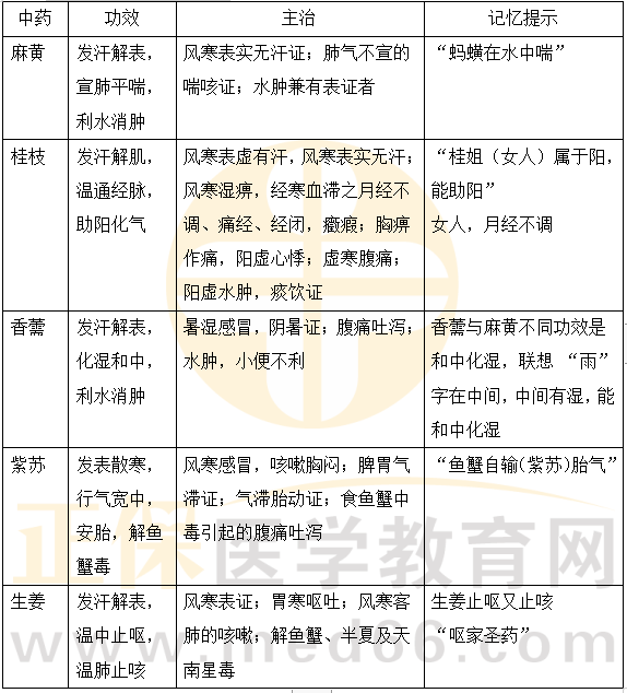
简记:麻桂香紫苏姜。
经典练习题举例
1.某女,36岁。妊娠3个月。1周来,脘腹胀满。昨日家庭聚会,又食酸辣鱼,导致腹痛吐泻。宜选用的药是
A.陈皮
B.紫苏
C.生姜
D.苍耳子
E.淡豆豉
【答案】B
【解析】紫苏【功效】发表散寒,行气宽中,安胎,解鱼蟹毒。【主治病证】(1)风寒感冒,咳嗽胸闷。(2)脾胃气滞证。(3)气滞胎动证。(4)食鱼蟹中毒引起的腹痛吐泻。
2.麻黄的功效是
A.发汗解表,行气调中
B.发汗解表,温通经脉
C.发汗解表,宣肺平喘
D.发汗解表,胜湿止痛
E.发汗解表,温中止呕
【答案】C
【解析】麻黄的功效:发汗解表,宣肺平喘,利水消肿。
以上就是医学教育网小编为大家整理的“《中药二》知识点:发汗力强的辛温解表药有什么”,希望对您有帮助!更多执业药师考试资讯尽在医学教育网!