有关执业药师复习,以下是医学教育网小编整理的“《中药二》知识点:祛风湿药之三组相似功效药物对比”,具体相关内容,请考生查看!
祛风湿药之三组相似功效药物对比

经典练习题举例
1.某女,76岁。患风寒湿痹20年,近见腰膝酸软、心衰性水肿,宜选用的药是
A.秦艽
B.川乌
C.络石藤
D.伸筋草
E.香加皮
【答案】E
【解析】
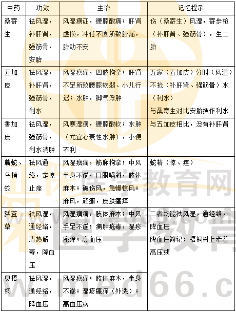
香加皮
【功效】祛风湿,强筋骨,利水消肿。
【主治病证】(1)风寒湿痹,腰膝酸软。(2)水肿(尤宜心衰性水肿),小便不利。
2.某男,57岁。患高血压病10年,近发湿疹瘙痒。宜选用的药是
A.木瓜
B.伸筋草
C.丝瓜络
D.豨莶草
E.乌梢蛇
【答案】D
【解析】
豨莶草
【功效】祛风湿,通经络,清热解毒,降血压。
【主治病证】(1)风湿痹痛,肢体麻木。(2)中风手足不遂。(3)痈肿疮毒,湿疹瘙痒。(4)高血压。此题其实就是让选一个能治疗高血压的祛风湿药,答案是豨莶草。
以上就是医学教育网小编为大家整理的“《中药二》知识点:祛风湿药之三组相似功效药物对比”,希望对您有帮助!更多执业药师考试资讯尽在医学教育网!