有关执业药师复习,以下是医学教育网小编整理的“《中药二》知识点:活血祛瘀药之牛膝与川牛膝、穿山甲与王不留行”,具体相关内容,请考生查看!
活血祛瘀药之牛膝与川牛膝、穿山甲与王不留行

经典练习题举例
1.某医师治产后瘀阻腹痛,伴小便不利,常选用牛膝,是因其能
A.活血、止血
B.活血、凉血
C.活血、利尿
D.活血、行气
E.活血、通经
【答案】C
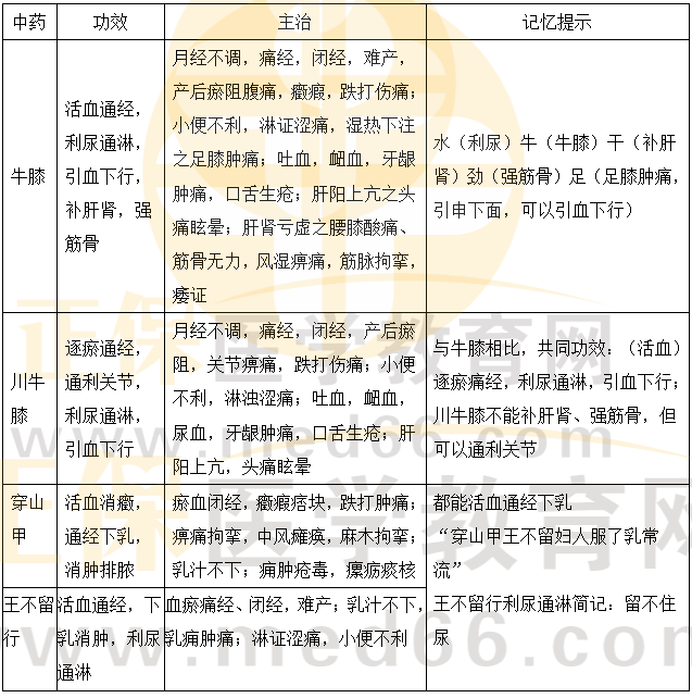
【解析】牛膝的功效:活血通经,利尿通淋,引血下行,补肝肾,强筋骨。注意与川牛膝区别记忆。此题题干“瘀阻腹痛”已经提示是瘀血,还有小便不利,治疗需要活血祛瘀、利尿。因此选C。
2.穿山甲性微寒,除治闭经、癥瘕外,又治
A.虫积腹痛
B.疮疡不敛
C.中风瘫痪
D.赤白痢疾
E.蛇虫咬伤
【答案】C
【解析】
穿山甲:咸,微寒。
【功效】活血消癥,通经下乳,消肿排脓。
【主治病证】(1)瘀血闭经,癥瘕痞块,跌打肿痛。(2)痹痛拘挛,中风瘫痪,麻木拘挛。(3)乳汁不下。(4)痈肿疮毒,瘰疬痰核。
以上就是医学教育网小编为大家整理的“《中药二》知识点:活血祛瘀药之牛膝与川牛膝、穿山甲与王不留行”,希望对您有帮助!更多执业药师考试资讯尽在医学教育网!