有关执业药师复习,以下是医学教育网小编整理的“《中药二》知识点:治疮疡剂”,具体相关内容,请考生查看!
治疮疡剂

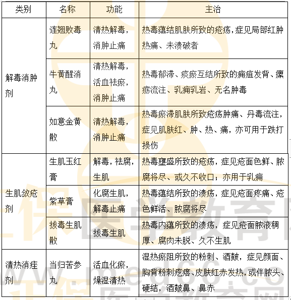
(1)解毒消肿剂这一类的共同点是:清热解毒,消肿止痛。注意牛黄醒消丸还能活血祛瘀。
(2)生肌敛疮剂这一类均是外用制剂。两个膏剂、一个散剂。区别点:两个膏剂是用于脓腐将尽;拔毒生肌散是用于腐肉未脱。注意生肌玉红膏还可以用于乳痈。
(3)当归苦参丸的功效结合名称中的当归、苦参掌握即可。
经典练习题举例
1.紫草膏除了化腐生肌外,又能
A.化瘀散结
B.解毒止痛
C.活血软坚
D.燥湿清热
E.祛风止痒
【答案】B
【解析】紫草膏【功能】化腐生肌,解毒止痛。
2.当归苦参丸除燥湿清热外,又能
A.活血化瘀
B.清热凉血
C.散结消肿
D.凉血利湿
E.清热除湿
【答案】A
【解析】当归苦参丸【功能】活血化瘀,燥湿清热。【主治】湿热瘀阻所致的粉刺、酒皶,症见颜面、胸背粉刺疙瘩、皮肤红赤发热,或伴脓头、硬结,酒皶鼻、鼻赤。
以上就是医学教育网小编为大家整理的“《中药二》知识点:治疮疡剂”,希望对您有帮助!更多执业药师考试资讯尽在医学教育网!