有关执业药师复习,以下是医学教育网小编整理的“《中药二》知识点:止带剂”,具体相关内容,请考生查看!
止带剂
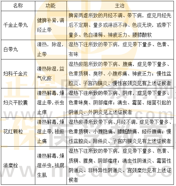
止带剂包括两类:健脾祛湿止带剂和清热祛湿止带剂,以下除了千金止带丸,其他均是清热祛湿止带剂。


千金止带丸治疗脾肾两虚的带下病。
除了千金止带丸外,其余成药均是治疗湿热下注或是湿热瘀滞引起的带下病。
注意清热祛湿止带剂中:妇科千金片具有益气的功能;妇炎平胶囊、消糜栓能杀虫止痒,消糜栓还能袪腐生肌;保妇康栓能破瘀、生肌止痛。
妇炎平胶囊、消糜栓、保妇康栓为外用制剂。
经典练习题举例
1.某女,42岁,患慢性宫颈炎多年,症见带下量多、色黄质稠、臭秽、小腹疼痛、神疲乏力,治当清热除湿、益气化瘀,宜选用的成药是
A.坤宝丸
B.白带丸
C.更年安片
D.妇科千金片
E.益母草颗粒
【答案】D
【解析】妇科千金片【功能】清热除湿,益气化瘀。【主治】湿热瘀阻所致的带下病、腹痛,症见带下量多、色黄质稠、臭秽、小腹疼痛、神疲乏力;慢性盘腔炎、子宫内膜炎、慢性宫颈炎见有上述证候者。
2.某女,42岁。患月经不调、带下病,症见月经先后不定期、量多或淋沥不尽、色淡无块,带下量多、色变清稀,神疲乏力,腰膝酸软。证属脾肾两虚,治当健脾补肾、调经止带,宜选用的成药是
A.桂枝茯苓丸
B.妇科千金片
C.千金止带丸
D.益母草胶囊
E.妇炎平胶囊
【答案】C
【解析】千金止带丸的功能:健脾补肾,调经止带。主治:脾肾两虚所致的月经不调、带下病,症见月经先后不定期、量多或淋沥不净、色淡无块,或带下量多、色白清稀、神疲乏力、腰膝酸软。
以上就是医学教育网小编为大家整理的“《中药二》知识点:止带剂”,希望对您有帮助!更多执业药师考试资讯尽在医学教育网!