有关执业药师复习,以下是医学教育网小编整理的“理气药之带“香”字的药-2022《中药二》常考点”,具体相关内容,请考生查看!
理气药之带“香”字的药

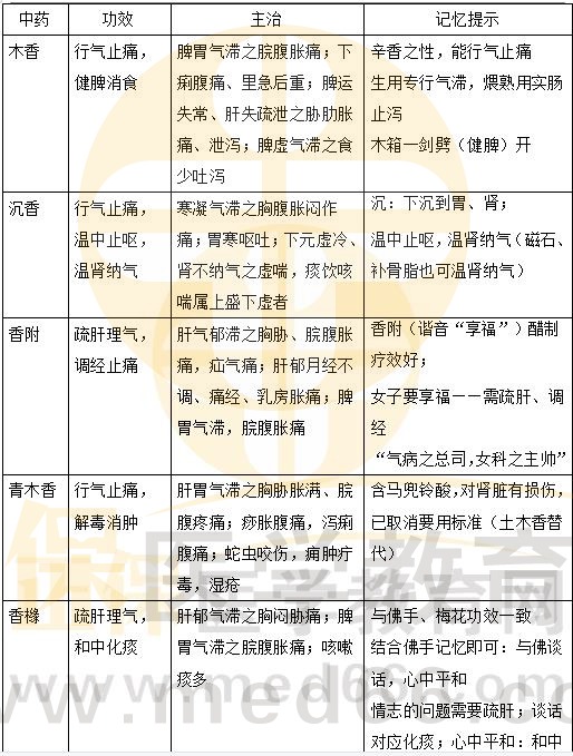
找特点:香橼、香附的“香”字都在第一位,功效中均可以疏肝。
砂仁配木香:化湿、理气、调中止痛力胜,凡湿滞、食积,或夹寒所致的脘腹胀痛皆可投用。兼脾虚者,又当配伍健脾之品。
经典练习题举例
1.某医师常选用木香配砂仁治湿滞、食积之脘腹胀痛,此因二药配伍后除能化湿、理气外,又能
A.消食止痛
B.健脾止痛
C.温阳止痛
D.调中止痛
E.制酸止痛
【答案】D
【解析】砂仁配木香:砂仁性温,功能化湿行气温中;木香性温,功能理气调中止痛。两药相配,化湿、理气、调中止痛力胜,凡湿滞、食积,或夹寒所致的脘腹胀痛皆可投用。兼脾虚者,又当配伍健脾之品。
2.某男,73岁,久患喘证,症见动则喘息加重,畏寒足冷,证属下元虚冷,治当温肾纳气,宜选用的药是
A.木香
B.香附
C.沉香
D.佛手
E.乌药
【答案】C
【解析】沉香的功效:行气止痛,温中止呕,温肾纳气。主治病证包括:(1)寒凝气滞之胸腹胀闷作痛。(2)胃寒呕吐。(3)下元虚冷、肾不纳气之虚喘,痰饮咳喘属上盛下虚者。
以上就是医学教育网小编为大家整理的“理气药之带“香”字的药-2022《中药二》常考点”,希望对您有帮助!更多执业药师考试资讯尽在医学教育网!
相关推荐:
新版正保医学题库全新上线!学习做题新体验,药考生们冲呀!