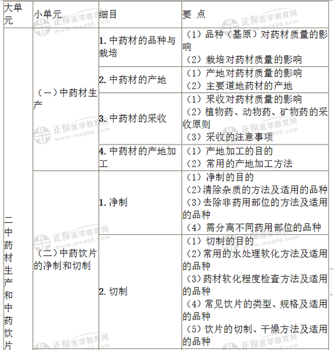
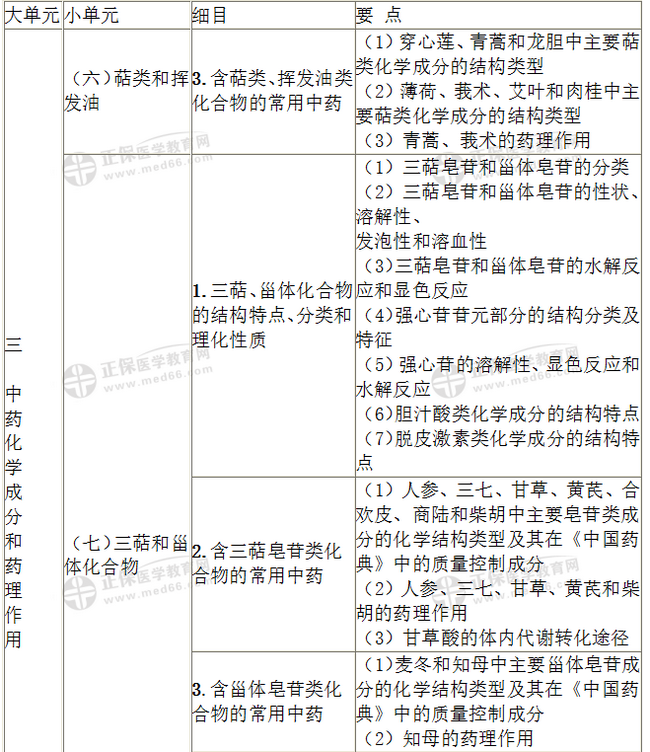
2020年执业中药师《中药学专业知识(一)》考试大纲公布了,医学教育网的工作人员们加班为大家赶了出来,快来看看吧!
点击下载>> 2020年执业药师《中药学专业知识(一)》考试大纲
想查看更多执业药师考试大纲的内容,就请关注医学教育网。
相关推荐:
【直播汇总】2020药师大讲堂第二期再次来袭,请各位收藏好!
【汇总】2020年执业药师资格考试报名常见问题解答!
从执业药师考前到考后,这一文帮助你全面了解!
【汇总】2020药师大讲堂第一期3.4-3.25免费直播!各位考生请收藏!
【干货】执业药师《药二》1-13章节知识汇总!收藏!
执业药师-无忧实验班
学霸同款好课
¥980起
正保医学教育网客户端