执业药师考试

考试动态
复习指导
互动交流

2021年执业中药师《中药学专业知识(一)》考试大纲!

2021年执业药师考试教材公布啦!其中说到,2021年,除公共考试科目药事管理与法规外,各专业科目的考试大纲继续延用2020版考试大纲。2021年,药事管理与法规考试大纲将由国家药品监督管理局组织专家根据国家新修订或者新公布的药事管理法律法规情况进行局部调整。

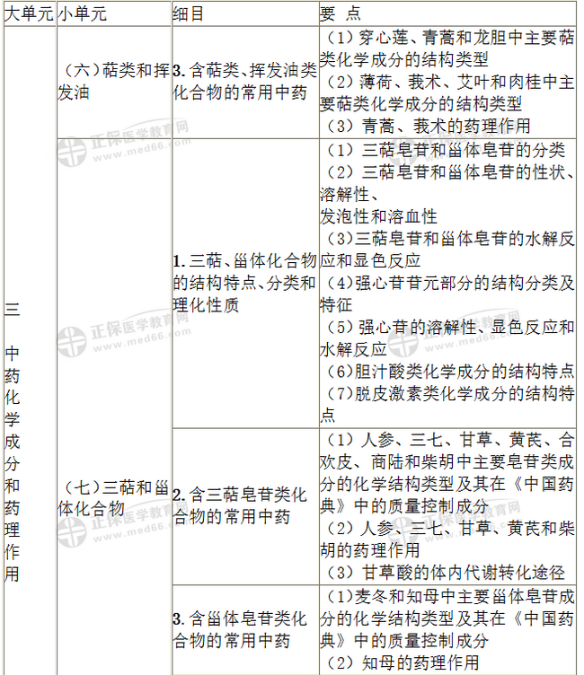
2021年官方教材截图:

1

1

2

3

4

5

6

7

8

9

10

11

12

13

14

15

16

17

18

19

20

21

22

23

24

25

26

点击下载>> 执业药师《中药学专业知识(一)》考试大纲

想查看更多执业药师考试大纲的内容,就请关注医学教育网。

目前执业药师考试大纲已出,考生们快快开始复习吧!在备考道路上,跟着老师一起学是提升学习效率关键!你准备好跟着医学教育网老师一起学了吗?点击查看执业药师最新网络课程>

正保医学教育网
上医学教育网 做成功医学人
打开APP
全部评论(0打开APP查看全部 >
精品课程

执业药师-无忧实验班

学霸同款好课

980起

查看详情
热点推荐:
0
0
0
评论
取消
复制链接,粘贴给您的好友

复制链接,在微信、QQ等聊天窗口即可将此信息分享给朋友
前往医学教育网APP查看,体验更佳!
取消 前往
您有一次专属抽奖机会
可优惠~
领取
优惠
注:具体优惠金额根据商品价格进行计算
恭喜您获得张优惠券!
去选课
已存入账户 可在【我的优惠券】中查看