执业药师考试

考试动态
复习指导
互动交流

医学教育网执业中药师:《答疑周刊》2023年第7期

问题索引:

1.【问题】老师,望舌色的总结有吗?

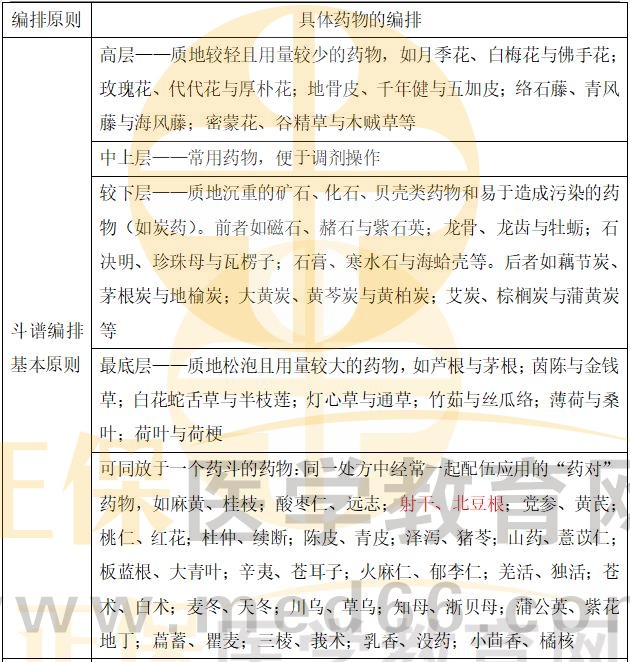
2.【问题】老师,炙甘草和炙黄芪可以装于一斗或上下斗吗?

3.【问题】老师,问疼痛的总结有吗?

具体解答:

1.【问题】老师,望舌色的总结有吗?

1

2.【问题】老师,炙甘草和炙黄芪可以装于一斗或上下斗吗?

不可以的,因为二者性状形似,但功效不同,故不宜装于同一斗或上下斗中。

有关斗谱编排的原则的总结如下:

1

1

1

3.【问题】老师,问疼痛的总结有吗?

1

下载PDF版本:医学教育网执业中药师:《答疑周刊》2023年第7期

正保医学教育网
上医学教育网 做成功医学人
打开APP
全部评论(0打开APP查看全部 >
精品课程

执业药师-无忧实验班

学霸同款好课

980起

查看详情
热点推荐:
0
0
0
评论
取消
复制链接,粘贴给您的好友

复制链接,在微信、QQ等聊天窗口即可将此信息分享给朋友
前往医学教育网APP查看,体验更佳!
取消 前往
您有一次专属抽奖机会
可优惠~
领取
优惠
注:具体优惠金额根据商品价格进行计算
恭喜您获得张优惠券!
去选课
已存入账户 可在【我的优惠券】中查看