执业药师考试

考试动态
复习指导
互动交流

医学教育网执业中药师:《答疑周刊》2024年第1期

问题索引:

1.【问题】花类中药的用药部位总结?

2.【问题】花类中药的性状鉴别总结?

3.【问题】花类中药的粉末显微鉴别总结?

具体解答:

1.【问题】老师,花类中药的用药部位总结?

【解答】

11

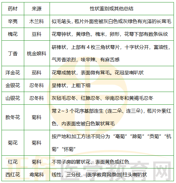
2.【问题】老师,花类中药的性状鉴别总结?

【解答】

22

3.【问题】花类中药的粉末显微鉴别总结?

【解答】

33

PDF版本下载:医学教育网执业中药师《答疑周刊》2024年第1期

正保医学教育网
上医学教育网 做成功医学人
打开APP
全部评论(0打开APP查看全部 >
精品课程

执业药师-无忧实验班

学霸同款好课

980起

查看详情
热点推荐:
0
0
0
评论
取消
复制链接,粘贴给您的好友

复制链接,在微信、QQ等聊天窗口即可将此信息分享给朋友
前往医学教育网APP查看,体验更佳!
取消 前往
您有一次专属抽奖机会
可优惠~
领取
优惠
注:具体优惠金额根据商品价格进行计算
恭喜您获得张优惠券!
去选课
已存入账户 可在【我的优惠券】中查看