执业药师考试
考试动态
栏目首页
报名时间
报名入口
现场审核
报名条件
准考证
考试时间
成绩查询
分数线
证书管理
复习指导
考试大纲
辅导精华
考试经验
西药答疑
中药答疑
模拟题库
互动交流
嘉宾访谈
首页
>
执业药师考试
>
中药师答疑周刊
> 正文
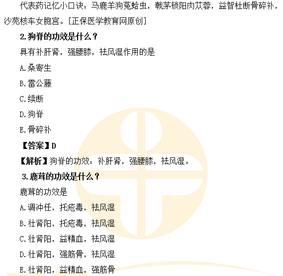
医学教育网执业中药师:《答疑周刊》2022年第27期
医学教育网
2022-06-01
大号
点击下载PDF版:
医学教育网执业中药师《答疑周刊》2022年第27期
展开阅读全文
正保医学教育网
上医学教育网 做成功医学人
打开APP
小编精选
2026年执业药师网络辅导课程 全新升级!
分享:
全部评论(
0
)
打开APP查看全部 >
精品课程
执业药师-无忧实验班
学霸同款好课
¥
980起
查看详情
热点推荐:
2024年执业药师【畅学尊享班】一年投资,四年受益!
医学教育网执业中药师:《答疑周刊》2023年第2期
医学教育网执业中药师:《答疑周刊》2023年第1期
医学教育网执业中药师:《答疑周刊》2022年第28期
医学教育网执业西药师:《答疑周刊》2022年第28期
考生必看
考试介绍
考试科目
考试大纲
考试时间
报名时间
报名入口
现场审核
报考条件
成绩查询
准 考 证
精华问答
APP下载
正保医学教育网客户端
免费下载
0
0
0
评论
选课
试听
招生方案
书店
直播
取消
复制链接,粘贴给您的好友
复制链接,在微信、QQ等聊天窗口即可将此信息分享给朋友
取消
复制链接
前往医学教育网APP查看,体验更佳!
取消
前往
您有一次专属抽奖机会
可优惠
~
元
领取
优惠
注:具体优惠金额根据商品价格进行计算
恭喜您获得
张优惠券!
去选课
已存入账户 可在
【我的优惠券】
中查看