执业药师考试

考试动态
复习指导
互动交流

林月:2022年执业药师《中药一》中药化学预习重点总结!

2022年执业药师新考期的到来,中药化学应该怎么复习?林月老师为大家讲解一些预习重点,做好预习,后续复习不发愁!一起来看吧!

林月

提醒:大家可以点击图片查看清晰大图,或者文末的链接查看老师的讲解!

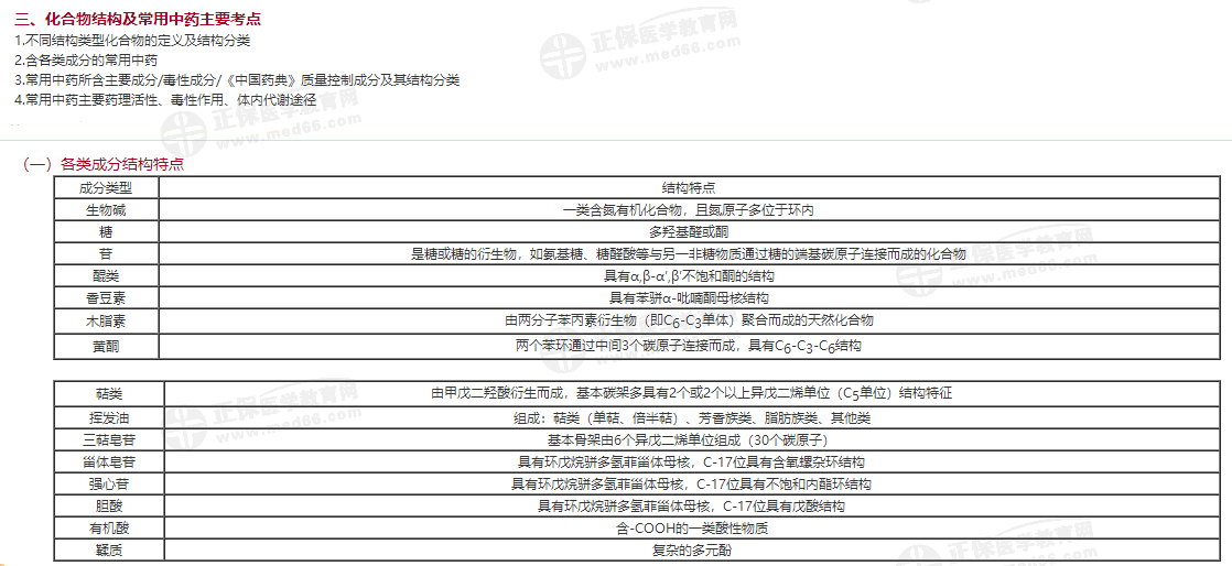
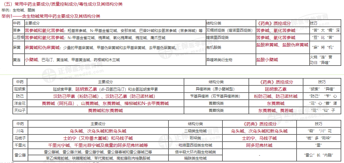
1

2

3

4

5

6

7

8

9

10

11

12

13

14

15

16

其实老师介绍的只是一部分,具体应该如何复习,大家还是应该根据自身情况来做决定的,合理安排时间与学习内容,医学教育网与大家同在!点击了解林月老师的讲解>>

【医学教育网原创,转载请注明出处,违者必究】

相关推荐:

【大合集】事关注册:执业药师继续教育11类重要问题解答!

【近期通知】执业药师薪资|通过率|配备要求|药店新规等通知汇总!

【汇总】不看不知道,一看吓一跳!原来执业药师好处这么多!

事关2021年执业药师成绩查询的6个问题,务必提前搞明白!

正保医学教育网
上医学教育网 做成功医学人
打开APP
全部评论(0打开APP查看全部 >
精品课程

执业药师-无忧实验班

学霸同款好课

980起

查看详情
热点推荐:
0
0
0
评论
取消
复制链接,粘贴给您的好友

复制链接,在微信、QQ等聊天窗口即可将此信息分享给朋友
前往医学教育网APP查看,体验更佳!
取消 前往
您有一次专属抽奖机会
可优惠~
领取
优惠
注:具体优惠金额根据商品价格进行计算
恭喜您获得张优惠券!
去选课
已存入账户 可在【我的优惠券】中查看