我们即将迎来2022年新征程,这对要报考执业药师的人来说,也是新一年备考的起点,备考前大家不如先来做个《中药综》的入门练习,医学教育网小编为大家整理5个基础知识点及其对应的练习题,大家花10分钟的时间学一学,测一测,给自己的入门打个分吧!
知识点:八纲与辨证的关系
八纲:指阴阳、表里、寒热、虚实八个辨证要点,也是辨证的纲领。
(1)寒热用以分辨疾病属性。
(2)表里用以分辨疾病病位与病势的浅深。
(3)虚实用以分辨邪正的盛衰。
(4)疾病的基础是阴阳失调,阴阳是区分疾病类别的总纲。
练习题:
中医诊断学中用以辨别疾病邪正盛衰的纲领是( )
A.八纲辨证
B.表里辨证
C.阴阳辨证
D.寒热辨证
E.虚实辨证
【正确答案】E
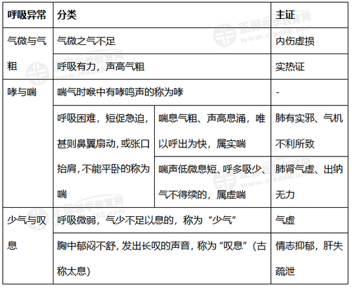
知识点:呼吸异常

练习题:
以下选项中哪一项不属于喘证的临床表现( )
A.张口抬肩
B.难以平卧
C.鼻翼扇动
D.呼吸困难
E.喉中痰鸣
【正确答案】E
知识点:气病主要证候的临床表现

练习题:
某女,35岁。胸胁、乳房、少腹胀闷窜痛,善太息,辨析其证候是( )
A.气虚证
B.气滞证
C.气脱证
D.气闭证
E.气陷证
【正确答案】B
知识点:血病主要证候的临床表现

练习题:
常见局部肿胀疼痛,痛如针刺,拒按,痛处固定不移,其主病是( )
A.气滞
B.血瘀
C.痰凝
D.津亏
E.中毒
【正确答案】B
知识点:气血同病主要证候的临床表现(“加法原则”)

练习题:
患者胸胁胀满,走窜疼痛,性情急躁,并兼见痞块刺痛拒按,舌紫暗或有瘀斑。辨析其证候是( )
A.气虚血瘀
B.气滞血瘀
C.气随血脱
D.气血两虚
E.气不摄血
【正确答案】B
怎么样?以上学测结束,你会给自己2022年执业药师《中药综》入门练习打多少分?
即使分数不理想也没有关系,我们还有时间复习。医学教育网为广大考生准备了适合不同人群的课程班型,跟着专业师资学执业药师,更容易掌握。如果你还没有选到心仪的老师和课程,快来选购吧,总有一款适合你!马上报课学习>>
【医学教育网原创,转载请注明出处,违者必究】
相关推荐:
【不懂来看】2021执业药师社保审核那些事儿,超全解答!
【有问必答】22年执业药师备考问答+报考问答+政策拓展汇总!
万事开头难,7位网校老师教你怎么迈出2022执业药师复习第一步!
【汇总】这些地区,特殊情况可申请2021执业药师成绩延期一年!