2022年执业药师考试时间已经确定在11月5日、6日,那就意味着300天的倒计时开始了!你着手复习了吗?医学教育网小编为大家准备了《中药一》的6个知识点及其对应经典例题,大家来学一学、练一练吧!
知识点1:溶剂提取法的适用范围

经典例题:
含大量淀粉、树胶、果胶、黏液质的中药,适宜的提取方法是( )
A.连续回流提取法
B.浸渍法
C.煎煮法
D.水蒸气蒸馏法
E.升华法
【正确答案】B
知识点2:中药化学成分的分离与精制原理及方法

经典例题:
以下利用中药中各成分沸点的差别进行提取分离的是( )
A.连续回流法
B.水蒸气蒸馏法
C.升华法
D.分馏法
E.煎煮法
【正确答案】D
知识点3:常用波谱方法及应用

经典例题:
确定化合物分子量最常用的方法是( )
A.NMR
B.IR
C.UV
D.MS
E.DEPT
【正确答案】D
知识点4:吲哚类生物碱的分类

经典例题:
利血平属于哪一类生物碱( )
A.吡啶类生物碱
B.莨菪烷类生物碱
C.异喹啉生物碱
D.吲哚类生物碱
E.有机胺类生物碱
【正确答案】D
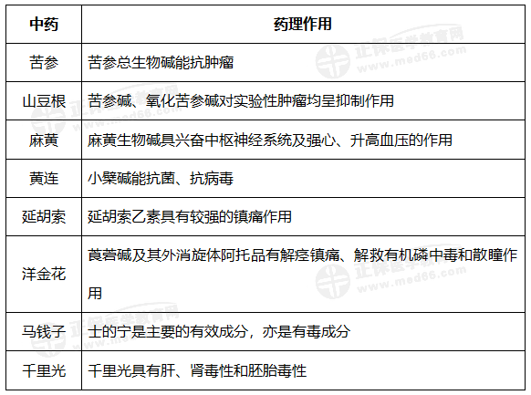
知识点5:含生物碱的中药现代药理作用

经典例题:
具有抗菌、抗病毒作用的季铵型生物碱是( )
A.莨菪碱
B.苦参碱
C.小檗碱
D.去甲乌药碱
E.汉防己甲素
【正确答案】C
知识点6:苷类按苷键原子分类

经典例题:
属于硫苷类化合物的是( )
A.红景天苷
B.天麻苷
C.萝卜苷
D.苦杏仁苷
E.芦荟苷
【正确答案】C
2022年执业药师备考正当时,抓紧时间着手复习,让你考取证书的愿望变成现实才是你真正该做的事情!执业药师学习不偷懒,过执业药师不是一句空话,网校已经为你准备了多种学习班型,可以满足不同考生的学习需求,助力你备考。点击查找适合自己的班型>>
【医学教育网原创,转载请注明出处,违者必究】
相关推荐:
事关执业药师报考的7个必看问题汇总!2022执业药师可收藏!
【全年规划】2022执业药师各科各章节复习时间+备考顺序安排