2020年执业药师《中药综》考试的脚步越来越近了!你备考的进度如何了?为了能让大家在最后的阶段达到最有效率的复习效果,我们网校特地推出了三轮复习法,大家快来按计划学习吧!悄悄告诉大家,学霸都在用!快收藏吧!
备注:本计划表为普适性计划表,学员可根据自己的实际情况合理安排备考时间。
第一轮 基础 |
日期 | 章节 | 重点统计 |
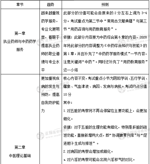
第一周 | 第一章 执业药师与中药药学服务 | 此部分的分值可能会由原来的2分左右上调为3-4分。 ①第二节中“常用古文献典籍” ②第三节“用药咨询与用药教育服务”。 依据:此部分内容原为中药综合第6章的内容,2020年将此部分的内容调整为《中药综合知识与技能》的第1章,并且补充了“中药药学服务模式”一节内容,注意关键词“中药”。同时还补充了“用药教育服务”这一小结 |
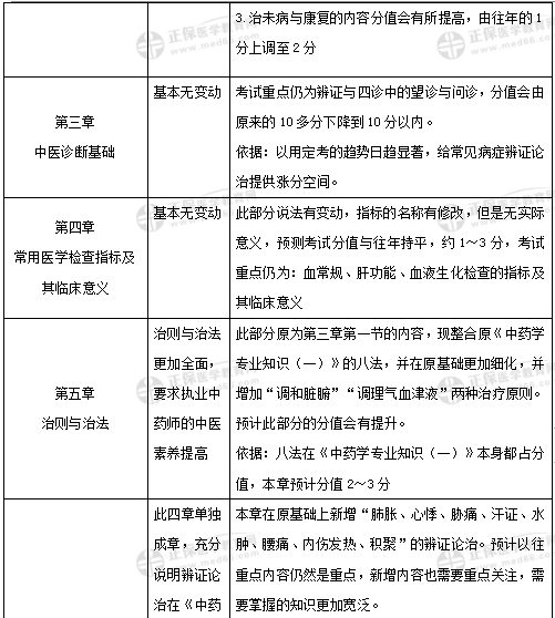
第一周 | 第二章 中医理论基础 | 核心内容不变,考试重点小节为阴阳学说、五行学说、藏象、气血津液、病因、发病与病机。考试约占分值10分 其中: 1.对五脏的考察将不再会停留在主要功能上,会更加细化。 依据:对于五脏的生理功能有细化,特别是肝脏的疏泄功能,直接新增两大点,即①“协调脾胃升降”与②“促进胆汁生成与排泄”。 2.对病因的考察会增加或细化。 a.③对六淫的考察可能会出现六淫邪气的对比。 依据:教材新增了六淫邪气的发病规律,并明确了火邪与热邪的异同点。 b.④对痰饮的考察会细化 依据:相对较大篇幅增加了痰饮致病特点的描述。 c.⑤将会增加病理产物性病因的考察。 依据:教材较大篇幅新增结石、毒邪、药邪的内容。 d.⑥邪正盛衰中将会以实例的形式考察 依据:教材新增相关举例,也是近些年的考试趋势。 3.⑦治未病与康复的内容分值会有所提高,由往年的1分上调至2分 |
|
|
第二周 | 第三章 中医诊断基础 | 考试重点仍为辨证与四诊中的①望诊与②问诊,分值会由原来的10多分下降到10分以内。 依据:以用定考的趋势日趋显著,给常见病症辨证论治提供涨分空间。 |
第二周 | 第四章 常用医学检查指标及其临床意义 | 此部分说法有变动,指标的名称有修改,但是无实际意义,预测考试分值与往年持平,约1~3分,考试重点仍为:①血常规、②肝功能、③血液生化检查的指标及其临床意义 |
第三周 | 第五章 治则与治法 | 此部分原为第三章第一节的内容,现整合原《中药学专业知识(一)》的①八法,并在原基础更加细化,并增加“调和脏腑”“调理气血津液”两种治疗原则。预计此部分的分值会有提升。 依据:八法在《中药学专业知识(一)》本身都占分值,本章预计分值2~3分 |
第三周 | 第六章 中医内科常见病的辨证论治 | 本章在原基础上新增“①肺胀、②心悸、③胁痛、④汗证、⑤水肿、⑥腰痛、⑦内伤发热、⑧积聚”的辨证论治。预计以往重点内容仍然是重点,新增内容也需要重点关注,需要掌握的知识更加宽泛。 2020年复习重点为①感冒、②咳嗽、③喘证、④胸痹、⑤不寐、⑥胃痛、⑦泄泻、⑧便秘、⑨眩晕、⑩消渴、⑪癃闭、⑫虚劳,同时加上新增内容。其中中成药的选用在本年的考试中分值比例会有所上升,预计会约占10分,或许会涉及用法用量。 依据:历年考试分值分配与今年新教材中成药部分明显细化 |
第四周 | 第七章 中医外科常见病的辨证论治 | 本章在原基础上新增 ③“乳痈”④“男性不育症”,预计2020年的考试重点为①粉刺(尤其是肺经风热型)、②痔以及新增内容 |
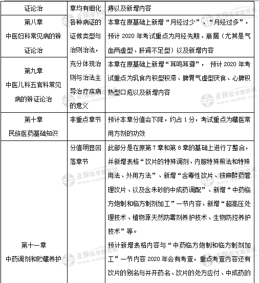
第四周 | 第八章 中医妇科常见病的辨证论治 | 本章在原基础上新增①“月经过少”、②“月经过多”,预计2020年考试重点为③月经先期、④崩漏(尤其是气血两虚型、肝肾不足型)以及新增内容 |
第四周 | 第九章 中医儿科五官科常见病的辨证论治 | 本章在原基础上新增①“耳鸣耳聋”, 预计2020年考试重点为②乳食内积型积滞、③脾胃气虚型厌食、④心脾积热型口疮以及新增内容 |
第五周 | 第十章 民族医药基础知识 | 预计本章分值会下降,约占1分,考试重点为①藏医常用方剂的功效 |
第五周 + 第六周 + 第七周 | 第十一章 中药调剂和贮藏养护 | 此部分是在原第7章和第8章的基础上进行了整合,并新增表格①“饮片的特殊调剂、②内服特殊煎法和特殊用法、③外用方法”、新增④“含毒性饮片、按麻醉药管理饮片、以及含朱砂的中成药调配”、新增⑤“中药临方炮制和临方制剂加工”一节内容、新增;⑥“超高压处理技术、植物源天然防霉剂养护技术、生物防控养护技术”等。 预计新增表格内容与“中药临方炮制和临方制剂加工”一节内容2020年会有考查,重点考查内容还有⑦饮片的别名与并开药名、⑧饮片的处方应付、⑨中成药的内服药引、⑩中药汤剂的特殊煎煮方法、⑪有毒、小毒中药的用法用量、⑫中药贮藏的名词术语定义、⑬对抗贮存法的药组举例。本章由原占分值20~30分会有明显回落。 依据:两个章节合并,重要地位下降,并且需要为6、7、8、9章预留分值空间 |
第八周 + 第九周 + 第十周 | 第十二章 中药的合理应用 | 此部分是在原第9章和第10章的基础上合并,同时新增⑨“中药饮片的合理应用”与⑩“中药注射剂的合理应用”。 预计考试重点将为①中成药的合理联用药组举例、②中成药的配伍禁忌药组举例、③中西药联用特点的药物举例、④含西药组成的中成药、⑤老年人的中药应用、⑥婴幼儿患者的中药应用、⑦常见对肾功能有影响的中药、⑧常见对肝功能有影响的中药,同时再加上新增的内容。考试分值会在原17~27分的基础上会有明显回落。 依据:历年考试总结与章节内容重要性相对下降,同时“医疗用毒性中药的中毒反应和基本救治原则”的内容转移到第十三章 |
第十周 + 第十一周 | 第十三章 中药用药安全 | 此部分内容是在原第11章的基础上进行了补充,同时新增①“中药药物警戒”与②“中药用药错误”的内容,以及③常见中药品种的不良反应中新增“何首乌”、“仙灵骨葆胶囊”、“鱼腥草注射液”、“葛根素注射液”、“莪术油注射液”、“细辛脑注射液”等。 预计本章考试分值会上升,考试重点为④医疗用毒性中药的中毒反应和⑤基本救治原则、⑥常见中药品种的不良反应。 依据:用药安全的重要性以及“医疗用毒性中药的中毒反应和基本救治原则”内容的加入 |
第二轮 冲刺 |
备考天数 | 备考章节 |
1天 | 第一章 执业药师与中药药学服务 |
3天 | 第二章 中医理论基础 |
2天 | 第三章 中医诊断基础 |
1天 | 第四章 常用医学检查指标及其临床意义 |
1天 | 第五章 治则与治法 |
3天 | 第六章 中医内科常见病的辨证论治 |
0.5天 | 第七章 中医外科常见病的辨证论治 |
0.5天 | 第八章 中医妇科常见病的辨证论治 |
0.5天 | 第九章 中医儿科五官科常见病的辨证论治 |
0.5天 | 第十章 民族医药基础知识 |
7天 | 第十一章 中药调剂和贮藏养护 |
6天 | 第十二章 中药的合理应用 |
3天 | 第十三章 中药用药安全 |
第三轮 强化 |
|
学习日程 | 学习建议 |
过一遍教材内容,温习知识点,夯实基础。 | 可以结合应试指南和经典题解等章的内容,温习相辅导书进行学习,以知识点内容为主,对知识点进行细化与沉淀基础。 |
强化客观题,增强对各题型的掌握 | 建议进行习题强化训练 |
加强客观题练习,提高客观题的正确率和使用速率 | 加快解题速度。 |
整体性的回顾错建议在客观题方面,将之前的错题题,以之前练习中的错题为主要复习内容 | 将之前的错题进行再次练习,以达到加深知识点理解为目的,对做错的地方进行加强理解和记忆。 |
适当进行试题训练,以套题形式自测,查缺补漏 | 可以以历年考点练习题为主, 做几套完整的习题衡量目前自身的掌握情况,并对出现错误的薄弱地方进行回顾以减少可能出现的失分。 |
进入冲刺复习阶段,进行全面系统的复习,以模拟题的形式为主。 | 限时训练,按照规定的考试时间进行模拟测试。提高应试能力。 |
2020年《中药综合知识与技能》考试方向预测会有以下方向调整:







从2019年试题发现,试卷整体考官对药师的要求“会看病,会对症下药”的特点更为突出。
考官对药师的考查主要包含以下几个方面:
根据患者症状,可辨证出证候,选择对应的治法,推荐可用的方剂及中成药,以及为了增强疗效,推荐其可选用的“药引”是什么。如果药物存在明显的不良反应,那么有怎样的不良反应,针对不良反应,救治措施以及指导如何健康用药。以上考查内容均为执业药师工作当中的重点内容。
现阶段以做题+彻底理解知识点为主。我们这个时期需要大量做题来巩固之前学习的知识点。执业药师冲刺**班已开通,请点击查看>>
相关推荐:
超实用!执业药师学霸都在用的三轮学习计划表!火速转存!
2020年执业药师报名在即,提前解决2个问题,做好2项准备!
【通知汇总】2020年执业药师考试各地区报名预通知!
官方通知!2020年执业药师考试前,考生避免离开本省!
【图文梳理】2020年执业药师考试报名步骤!
【医学教育网原创,转载请注明出处,违者必究】