执业药师考试

考试动态
复习指导
互动交流

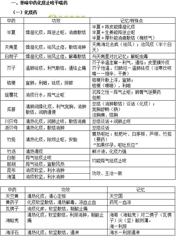
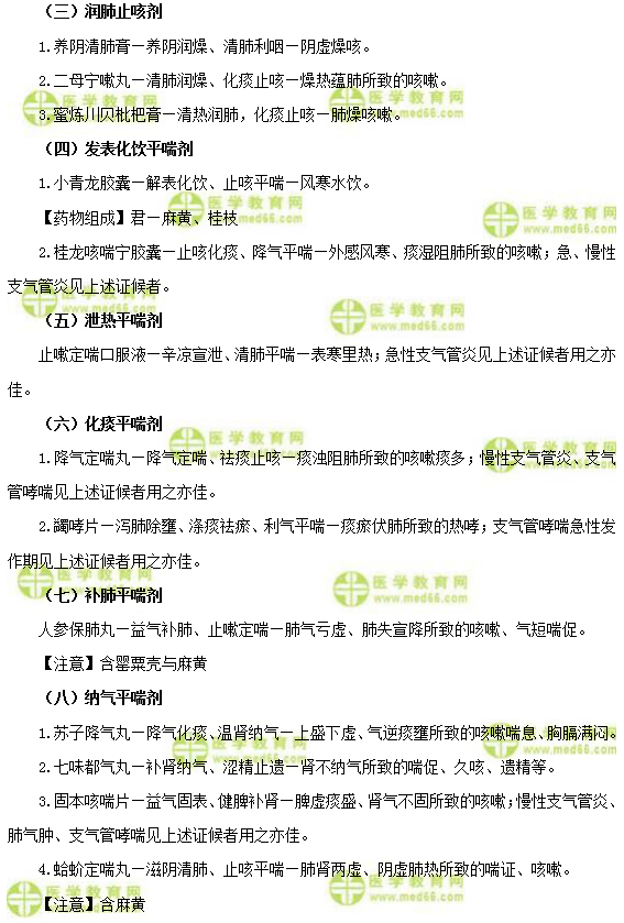
下载!2020年《中药二》化痰止咳平喘药+止咳平喘剂易考点!

2020年执业药师考试各科目怎么学?这一科该怎么学?执业药师考试越来越难,怎么抽出时间,进行最有效率的学习?下面就是网校整理的执业药师《中药二》单味中药化痰止咳平喘药与中成药止咳平喘剂易考点!快快查看and下载!

11111

11112

11113

11114

点击下载完整版:

《中药学专业知识(二)》化痰止咳平喘药、止咳平喘剂易考点

距离2020年执业药师考试还剩最后2个月,考生们赶紧学起来吧!好多人都在你看不到的地方默默努力着!网校执业药师课程正在陆续更新中,没跟上进度的考生可以抓紧了!

【最新班次】冲刺提分班双重优惠限时抢:报班立减+老学员8.5折!

相关推荐:

【下载版】2020年执业药师必背公式/法律法规/考点7科汇总版

教务原创!2020年执业药师各科目新增考点大汇总!

近期官方政策解读!与百万考生及55万注册执业药师息息相关!

想要如约走进2020年执业药师考场 这些请务必提前准备

疫情防控常态化,2020执业药师考生现在就必须得知道这些了!

【医学教育网原创,转载请注明出处,违者必究】

正保医学教育网
上医学教育网 做成功医学人
打开APP
全部评论(0打开APP查看全部 >
精品课程

执业药师-无忧实验班

学霸同款好课

980起

查看详情
热点推荐:
0
0
0
评论
取消
复制链接,粘贴给您的好友

复制链接,在微信、QQ等聊天窗口即可将此信息分享给朋友
前往医学教育网APP查看,体验更佳!
取消 前往
您有一次专属抽奖机会
可优惠~
领取
优惠
注:具体优惠金额根据商品价格进行计算
恭喜您获得张优惠券!
去选课
已存入账户 可在【我的优惠券】中查看