执业药师考试

考试动态
复习指导
互动交流

执业药师《中药综》2021预习重点安排及教材变化预测!

2020年的考试情况,不仅与2020年的考生成绩息息相关【预约查分提醒>>】还与2021年的考生息息相关哟,从2020《中药综》试题数据分析报告中,可以分析出2021预习重点+预测教材变化!快来了解一下!

一、2020年执业药师《中药综》试题数据报告

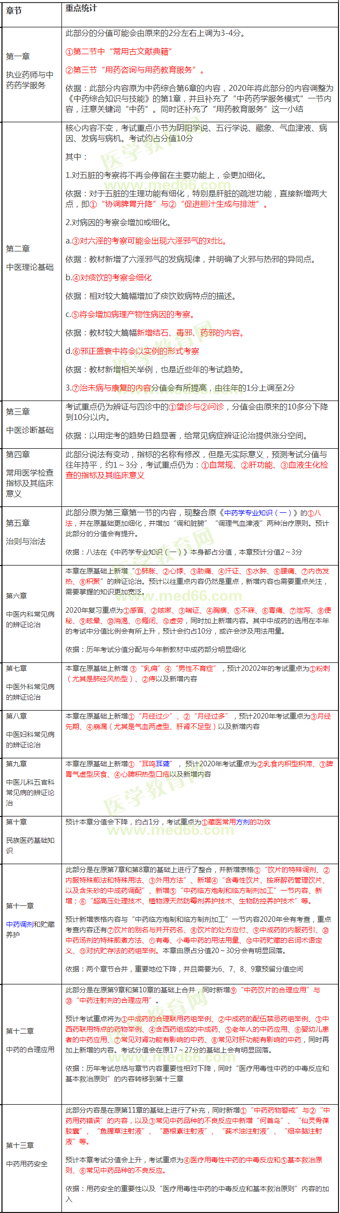
图片1

1

2

二、2021年教材变动预测

小编预测,2021年执业药师考试教材变动将非常小,那我们下边可以着手准备哪些内容呢?下边为您列示了教材章节的重要性分级,希望对你的备考有一定助益!

这份执业药师《中药综》学习计划表 学霸都在用!快收藏!_副本

鉴于每年考试的难易程度没有规律性(这两年简单,过去很多年都很难),备考的时候要求各位学员重点与细节兼顾。其中除重点章节外的其他章节主要关注重点考点,一般即使考试有难度的时候此部分章节还是考查常规考点。但对于重点章节,这个就需要将教材的知识点吃透,特别针对中药药剂部分的内容。广大学员在复习的时候需要重点关注基础课程与章节练习的复习。【查看2021年执业药师新课>>

相关推荐:

2021执业药师预习重点安排及教材变动预测7科汇总

一定要报考2021年执业药师考试的5大类人!非报不可!

官方发布违纪处理:这12人执业药师考试成绩无效!原因竟是…

真的无缘执业药师考试了吗?中专考生的转机在这里!

有执业药师双证就能月薪上万?竟有这么多考生都在考!

【医学教育网原创,转载请注明出处,违者必究】

正保医学教育网
上医学教育网 做成功医学人
打开APP
全部评论(0打开APP查看全部 >
精品课程

执业药师-无忧实验班

学霸同款好课

980起

查看详情
热点推荐:
0
0
0
评论
取消
复制链接,粘贴给您的好友

复制链接,在微信、QQ等聊天窗口即可将此信息分享给朋友
前往医学教育网APP查看,体验更佳!
取消 前往
您有一次专属抽奖机会
可优惠~
领取
优惠
注:具体优惠金额根据商品价格进行计算
恭喜您获得张优惠券!
去选课
已存入账户 可在【我的优惠券】中查看