执业药师考试

考试动态
复习指导
互动交流

【收藏】2021年执业药师《中药综》第1周学习计划表出炉!

2021年执业药师《中药综》备考已经开始啦!准备报考2021年执业药师《中药综》考试的考生们,不要再犹豫了!因为你接下来的几个月已经被网校安排的明明白白了!

本计划表预习时间为2020年12月28日——2020年3月结束,共计12周。目前,2020年执业药师《中药综》学习计划表第1周已经开始!你还想啥呢,快跟上!

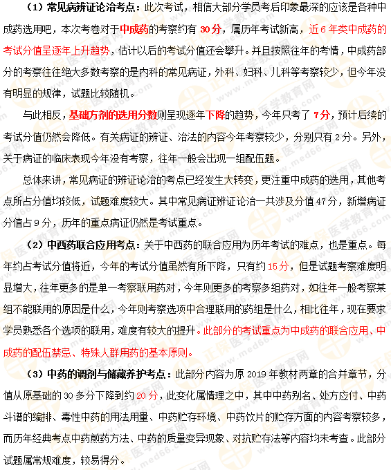
★学习时间:12月28日-1月3日

117

★ 光学不练假把式——精选习题

2021年《中药综》备考前测试,测测你现在的知识储备水平!

★ 考情分析——各考点考查情况总结

1

2

医学教育网会在您的执业药师路上竭尽全力的帮助您!我们为您准备了超值精品班 ▎无忧实验班 ▎高效定制班 ▎VIP签约特训班等课程!快开始执业药师的学习吧!执业药师这条路,其实并不难,就看你有没有竭尽全力,竭尽全力你就会看到一个不一样的世界。每个人的一秒钟都没有因为你的身份地位而对你宽限。

相关推荐:

现在起,必须关注的执业药师3大考试动态!

【专业师资整理】2021年执业药师《药一》20个考点练习 完整版!

年底检查20家药店,均全军覆没!执业药师配备再度引发重视!

【屯资料|搭教材|养习惯|学经验】2021年执业药师备考!

【赵苪言老师整理】2021执业药师重要考点梳理+练习题!

【医学教育网原创,转载请注明出处,违者必究】

正保医学教育网
上医学教育网 做成功医学人
打开APP
全部评论(0打开APP查看全部 >
精品课程

执业药师-无忧实验班

学霸同款好课

980起

查看详情
热点推荐:
0
0
0
评论
取消
复制链接,粘贴给您的好友

复制链接,在微信、QQ等聊天窗口即可将此信息分享给朋友
前往医学教育网APP查看,体验更佳!
取消 前往
您有一次专属抽奖机会
可优惠~
领取
优惠
注:具体优惠金额根据商品价格进行计算
恭喜您获得张优惠券!
去选课
已存入账户 可在【我的优惠券】中查看