执业药师考试

考试动态
复习指导
互动交流

2021年《中药综》高频考点总结:“阴阳”知识点大集锦

转眼间2021年已经步入了4月份,你目前备考到什么阶段了?为了帮助大家备考,小编整理了“2021年《中药综》高频考点总结:“阴阳”知识点大集锦”,详情如下,请考生查看!

“阴阳”知识点大集锦

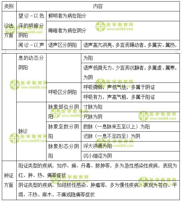
一、阴阳属性

1

2

3

4

5

6

以上即为“2021年《中药综》高频考点总结:“阴阳”知识点大集锦”的相关内容介绍,更多执业药师考试动态请持续关注医学教育网!希望对你有帮助!

相关推荐:

2021执业药师各科目全年三个阶段学习重点、学习方法均不同!

执业药师进医院实训!打通社区安全用药的最后一公里!

事关60万执业药师,继续教育全部的事儿都在这了!

2021年执业药师报考,4大特殊政策公开!考生必看!

刷题神器:2021执业药师30天掌握30个重要考点、狂刷90题!

正保医学教育网
上医学教育网 做成功医学人
打开APP
全部评论(0打开APP查看全部 >
精品课程

执业药师-无忧实验班

学霸同款好课

980起

查看详情
热点推荐:
0
0
0
评论
取消
复制链接,粘贴给您的好友

复制链接,在微信、QQ等聊天窗口即可将此信息分享给朋友
前往医学教育网APP查看,体验更佳!
取消 前往
您有一次专属抽奖机会
可优惠~
领取
优惠
注:具体优惠金额根据商品价格进行计算
恭喜您获得张优惠券!
去选课
已存入账户 可在【我的优惠券】中查看