执业药师考试

考试动态
复习指导
互动交流

下载并打印!全表格总结2021年《中药一》50个高频考点!

2021年执业药师考试复习该怎么做?以下是医学教育网为大家整理的《中药学专业知识一》高频考点,全表格汇总!考生可下载PDF版!

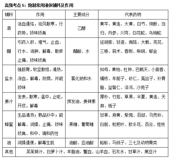
1

2

3

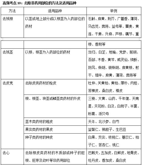
4

5

6

7

8

9

10

点击下载PDF版: 《中药学专业知识(一)》高频考点

准备好备考2021年执业药师考试了吗?针对不同人群,医学教育网设置了不同的班型,跟着专业师资学执业药师,备考效果事半功倍!快来选购吧,总有一款适合你!马上报课学习>>

相关推荐:

2021执业西&中药师6整本书划重点,共计900个,点击下载!

药店待不下去了?执业药师7条有“钱景”的出路!

2021年执业药师考试难度将大幅度提升!这一警示请接好!

2021年执业药师报考,4大特殊政策公开!考生必看!

刷题神器:2021执业药师30天掌握30个重要考点、狂刷90题!

【医学教育网原创,转载请注明出处,违者必究】

正保医学教育网
上医学教育网 做成功医学人
打开APP
全部评论(0打开APP查看全部 >
精品课程

执业药师-无忧实验班

学霸同款好课

980起

查看详情
热点推荐:
0
0
0
评论
取消
复制链接,粘贴给您的好友

复制链接,在微信、QQ等聊天窗口即可将此信息分享给朋友
前往医学教育网APP查看,体验更佳!
取消 前往
您有一次专属抽奖机会
可优惠~
领取
优惠
注:具体优惠金额根据商品价格进行计算
恭喜您获得张优惠券!
去选课
已存入账户 可在【我的优惠券】中查看