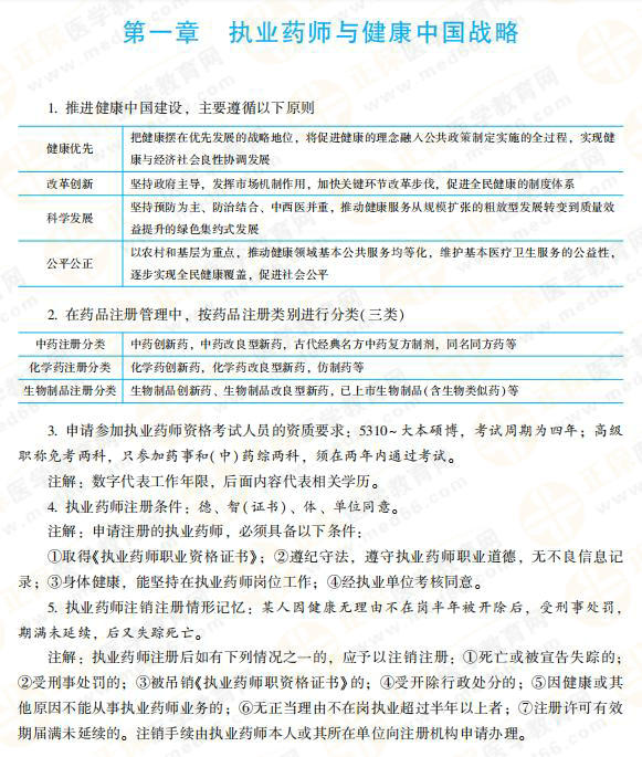
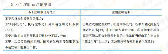
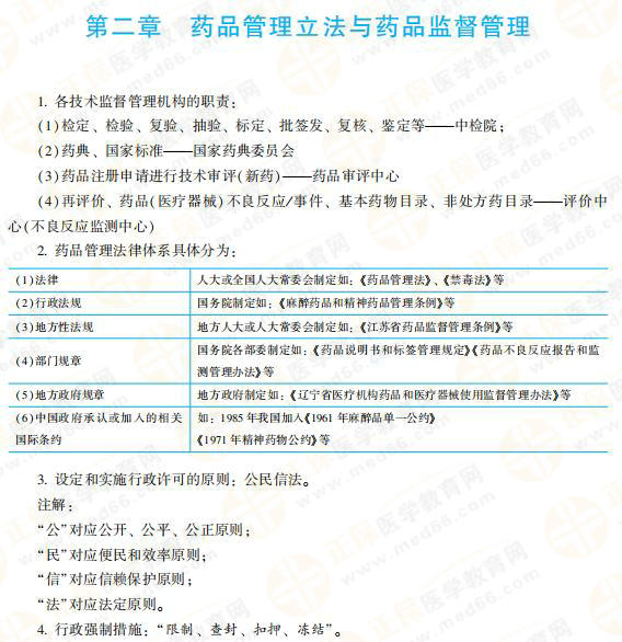
已经到了8月底啦!报名已经结束,考试即将开始!现阶段的你是不是很紧张?紧张之余,你目前复习的怎么样啦?这些重点内容你都记住了吗?这不,医学教育网为你整理了《法规》全章节的记忆口诀!帮助你更顺利的备考!赶紧收藏起来吧!




2021执业药师考试每科的备考都需要百余天,想要备考2-4科的话,现在起就要将上表的安排成倍速的成长,小编有两点建议:
1、增加每天的学习时间,目前安排表的每日备考时间是按照2个小时计算的,那么,你可以每天学4个小时,那么你的备考速度将成倍速提升!
2、加倍速听课!这将大大提升你的听课速度,加速完成各阶段学习!
2021年执业药师考试时间为10月23、24日,最后,小编再苦口婆心的说一句“2021年执业药师考生们,别再拖了,赶紧学起来吧!”。其实好多人都在你看不到的地方默默努力着!网校执业药师课程正在陆续更新中,没跟上进度的考生可以抓紧了!执业药师2021年新推多个班型,带你备考2021年执业药师!马上报课学习>>
相关推荐:
全新整理+老师原创!2021执业西药师 全章节重点内容巧记口诀
【执业药师报考答疑专栏】你的问题 报考政策答疑老师回复啦~
【医学教育网原创,转载请注明出处,违者必究】