执业药师考试

考试动态
复习指导
互动交流

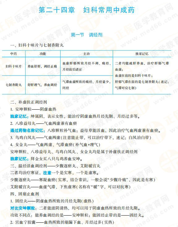
超长篇幅!2021《中药二》重点内容记忆口诀(第23-27章)

已经到了8月底啦!报名已经结束,考试即将开始!现阶段的你是不是很紧张?紧张之余,你目前复习的怎么样啦?这些重点内容你都记住了吗?这不,医学教育网为你整理了《中药二》全章节的记忆口诀!帮助你更顺利的备考!赶紧收藏起来吧!

1

3

5

6

7

8

9

10

2021年执业药师考试时间为10月23、24日,最后,小编再苦口婆心的说一句“2021年执业药师考生们,别再拖了,赶紧学起来吧!”。其实好多人都在你看不到的地方默默努力着!网校执业药师课程正在陆续更新中,没跟上进度的考生可以抓紧了!执业药师2021年新推多个班型,带你备考2021年执业药师马上报课学习>>

相关推荐:

全新整理+老师原创!2021执业中药师 全章节重点内容巧记口诀

视频!2021执业药师考前两个月,分秒必争!专业师资来助力!

【医学教育网原创,转载请注明出处,违者必究】

正保医学教育网
上医学教育网 做成功医学人
打开APP
全部评论(0打开APP查看全部 >
精品课程

执业药师-无忧实验班

学霸同款好课

980起

查看详情
热点推荐:
0
0
0
评论
取消
复制链接,粘贴给您的好友

复制链接,在微信、QQ等聊天窗口即可将此信息分享给朋友
前往医学教育网APP查看,体验更佳!
取消 前往
您有一次专属抽奖机会
可优惠~
领取
优惠
注:具体优惠金额根据商品价格进行计算
恭喜您获得张优惠券!
去选课
已存入账户 可在【我的优惠券】中查看