执业药师考试

考试动态
复习指导
互动交流

2021《中药二》100考点(附100道练习题)!直接下载!

距离2021年执业药师考试仅剩最后不到1个月了!复习时间可以说是非常紧张了,考生们千万别再继续拖了!以下是小编整理的2021《中药二》100考点(附100道练习题)!最下方有下载入口,考生可自行下载!

只举一个例子:

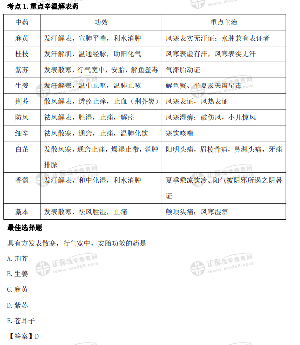
中药二

话不多说,点击下方,下载完整版PDF!

2021年《中药学专业知识二》100个核心考点

距离2021年执业药师考试仅剩最后一个月了~小编再苦口婆心的说一句“2021年执业药师考生们,别再拖了,赶紧学起来吧!”。其实好多人都在你看不到的地方默默努力着!网校执业药师课程正在陆续更新中,没跟上进度的考生可以抓紧了!执业药师2021年新推多个班型,带你备考2021年执业药师马上报课学习>>

相关推荐:

最新总结!2021执业药师7科700个考点(每个考点都有练习题)

打印开始!2021年执业药师准考证打印常见问题解答!

花3分钟掌握执业药师7科 评分扣分方法、答题技巧等必看攻略!

【医学教育网原创,转载请注明出处,违者必究】

正保医学教育网
上医学教育网 做成功医学人
打开APP
全部评论(0打开APP查看全部 >
精品课程

执业药师-无忧实验班

学霸同款好课

980起

查看详情
热点推荐:
0
0
0
评论
取消
复制链接,粘贴给您的好友

复制链接,在微信、QQ等聊天窗口即可将此信息分享给朋友
前往医学教育网APP查看,体验更佳!
取消 前往
您有一次专属抽奖机会
可优惠~
领取
优惠
注:具体优惠金额根据商品价格进行计算
恭喜您获得张优惠券!
去选课
已存入账户 可在【我的优惠券】中查看