执业药师考试

考试动态
复习指导
互动交流

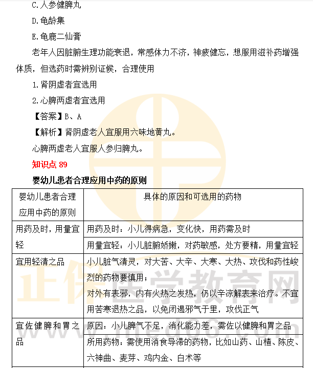
2022《中药综》100个精选考点+配套200个习题(86-90条)

2022年执业药师备考正在火热进行中,你进行到哪一步啦?为了帮助各位考生顺利备考,小编整理了《中药综》100个精选考点,每个考点附两个练习题,以下是86-90条,请考生查看!

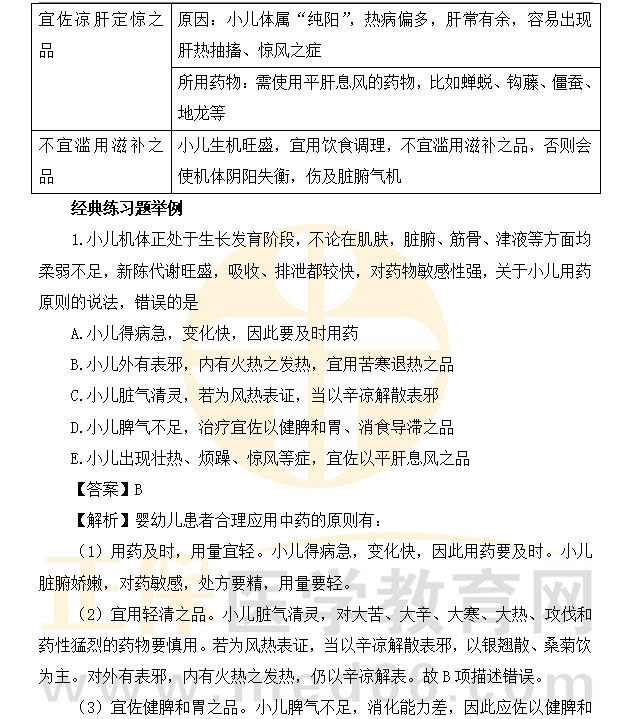
31

32

33

34

35

36

37

38

39

40

41

医学教育网会在您的执业药师路上竭尽全力的帮助您!快开始执业药师的学习吧!执业药师这条路,其实并不难,就看你有没有竭尽全力,竭尽全力你就会看到一个不一样的世界。2022年执业药师备考辅导>>

相关推荐:

汤以恒总结的《药二》抗菌药的44个首选、25个典型不良反应…

第二波新问答!2022年执业药师考试报考条件常见问题解答!

【官方发文】执业药师电子证书下载/查验方法+常见问题解答!

7张表总结2022年执业药师考试7个科目全章节全年复习规划!

【医学教育网原创,转载请注明出处,违者必究】

正保医学教育网
上医学教育网 做成功医学人
打开APP
全部评论(0打开APP查看全部 >
精品课程

执业药师-无忧实验班

学霸同款好课

980起

查看详情
热点推荐:
0
0
0
评论
取消
复制链接,粘贴给您的好友

复制链接,在微信、QQ等聊天窗口即可将此信息分享给朋友
前往医学教育网APP查看,体验更佳!
取消 前往
您有一次专属抽奖机会
可优惠~
领取
优惠
注:具体优惠金额根据商品价格进行计算
恭喜您获得张优惠券!
去选课
已存入账户 可在【我的优惠券】中查看