执业药师考试

考试动态
复习指导
互动交流

2022年《中药一》高频考点50条!全表格总结!(1-10条)

2022年执业药师《中药一》备考正在紧锣密鼓的进行!你复习的怎么样啦?以下是2022年执业药师《中药一》核心考点总结(1-10条)!为医学教育网内部资料!

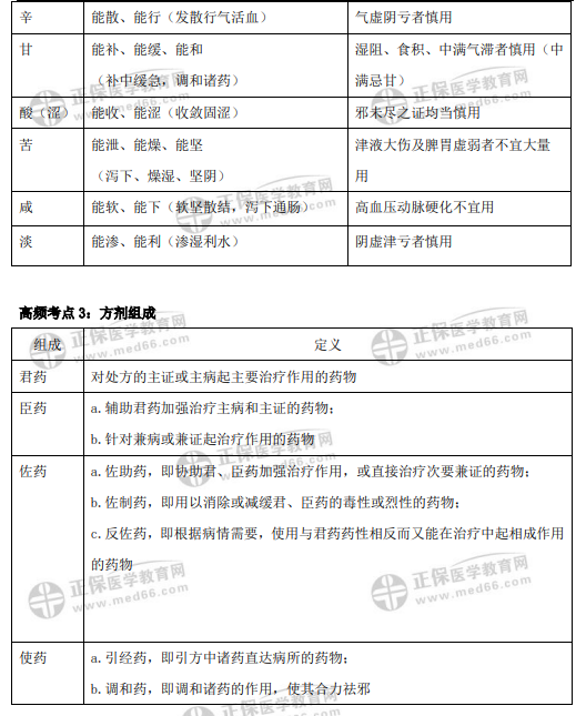
1

2

3

4

5

6

7

8

9

10

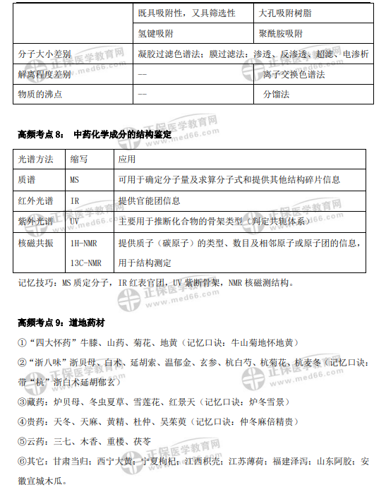
11

12

医学教育网会一直在您的执业药师路上竭尽全力的帮助您!快开始执业药师的学习吧!执业药师这条路,其实并不难,就看你有没有竭尽全力,竭尽全力你就会看到一个不一样的世界。2022年执业药师备考辅导>>

【医学教育网原创,转载请注明出处,违者必究】

相关推荐:

2022执业药师考试题型|报名|高频考点|做题技巧……全总结!

2022年执业药师备考(月规划、全天规划)+就业方向!

【背诵版】2022执业药师7章305个药理学知识(重点已标红)

【数据分析】2021年执业药师报考人数、参考率、通过率…大公开!

正保医学教育网
上医学教育网 做成功医学人
打开APP
全部评论(0打开APP查看全部 >
精品课程

执业药师-无忧实验班

学霸同款好课

980起

查看详情
热点推荐:
0
0
0
评论
取消
复制链接,粘贴给您的好友

复制链接,在微信、QQ等聊天窗口即可将此信息分享给朋友
前往医学教育网APP查看,体验更佳!
取消 前往
您有一次专属抽奖机会
可优惠~
领取
优惠
注:具体优惠金额根据商品价格进行计算
恭喜您获得张优惠券!
去选课
已存入账户 可在【我的优惠券】中查看