执业药师考试

考试动态
复习指导
互动交流

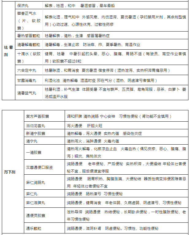
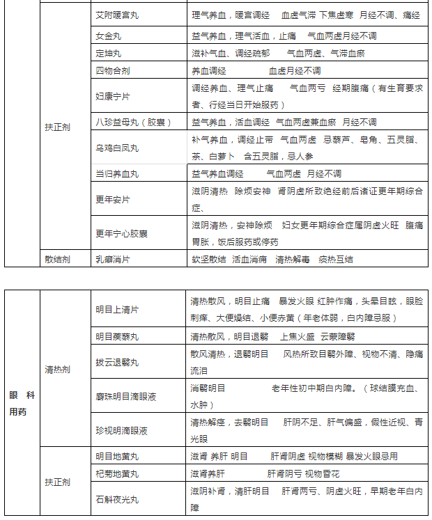
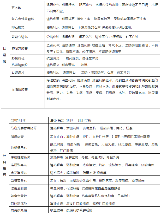
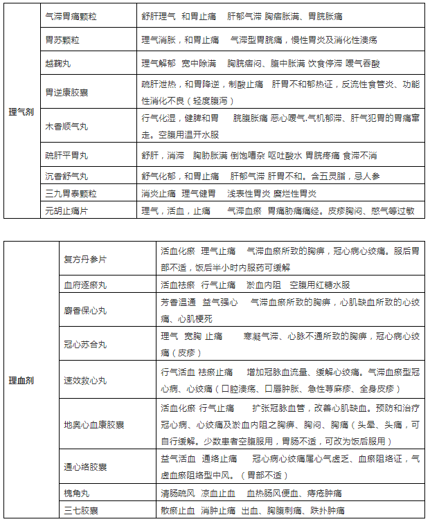
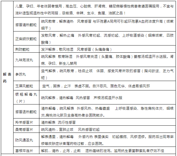
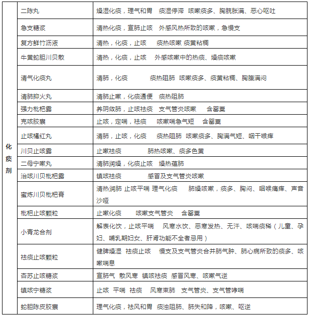
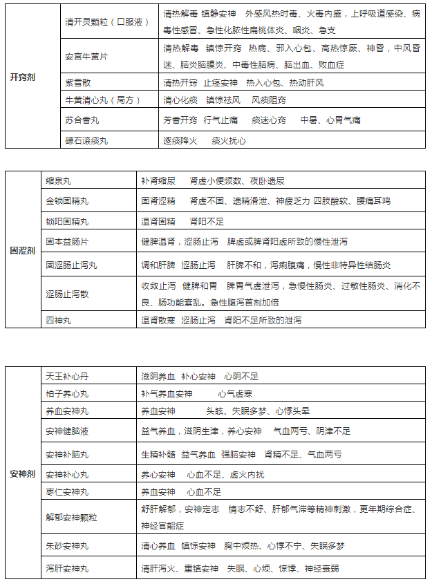
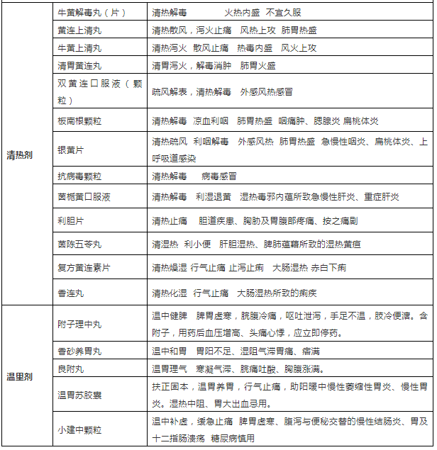
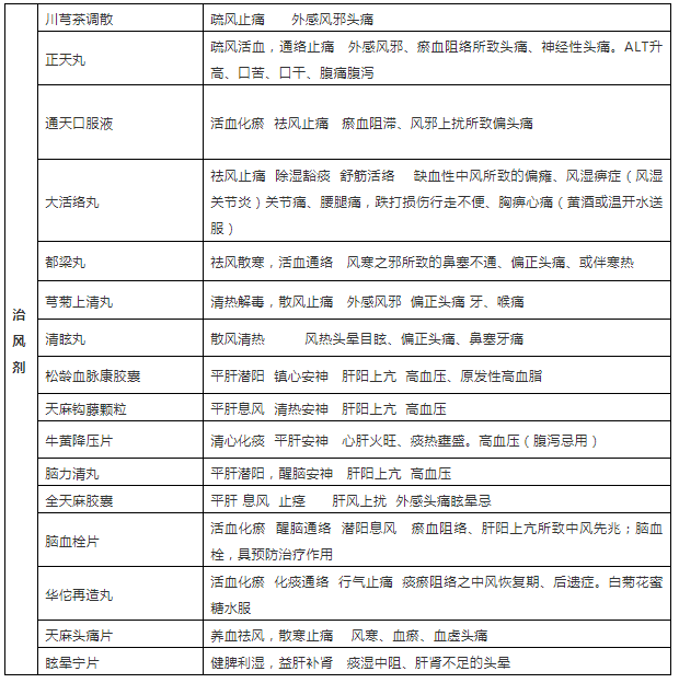
【执业药师】320种中成药功效主治归纳表(建议收藏)

医学教育网小编为了帮助即将参加考试的考生顺利复习,搜集整理了相关知识供大家参考,希望可以帮助参加考试的考生顺利通过考试!

1

2

3

4

5

6

7

8

9

10

11

12

13

14

15

16

17

以上是医学教育网小编为大家整理的“【执业药师】320种中成药功效主治归纳表(建议收藏)”,希望以上内容对大家有帮助!更多执业药师考试相关知识请关注医学教育网!

相关推荐:

2021年执业药师继续教育已开始,关于继续教育的问题解答!

第一次报考执业药师考试,需要提前做好哪些准备?

2021年执业药师考试报名:关于告知承诺制的问题解答!

执业药师《药学专业知识一》各章节考点汇总!

【收藏】2021年执业药师考试各科目复习计划时间表!

正保医学教育网
上医学教育网 做成功医学人
打开APP
全部评论(0打开APP查看全部 >
精品课程

执业药师-无忧实验班

学霸同款好课

980起

查看详情
热点推荐:
0
0
0
评论
取消
复制链接,粘贴给您的好友

复制链接,在微信、QQ等聊天窗口即可将此信息分享给朋友
前往医学教育网APP查看,体验更佳!
取消 前往
您有一次专属抽奖机会
可优惠~
领取
优惠
注:具体优惠金额根据商品价格进行计算
恭喜您获得张优惠券!
去选课
已存入账户 可在【我的优惠券】中查看