执业药师考试

考试动态
复习指导
互动交流

执业药师中药综:清热泻火解毒剂有哪些中成药?

学习是一个长期坚持的过程,对于考生而言,每天进步一点点,基础扎实一点点,日积月累,考试就会更容易一点点。医学教育网为大家准备了2021年执业药师《中药综》清热泻火解毒剂知识点及其配套练习题,希望成为大家备考的得力小帮手。

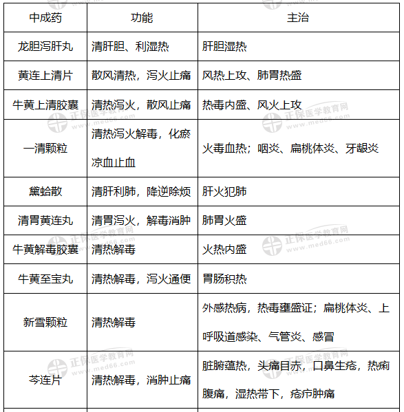
考点5:清热泻火解毒剂

考点5:清热泻火解毒剂1

考点5:清热泻火解毒剂2

对应练习题

1.导赤丸的功能是( )

A.清热泻火、利尿通便

B.清热解毒、消肿止痛

C.清热解毒、泻火通便

D.清热解毒、散瘀止痛

E.散风清热、泻火止痛

【正确答案】A

【答案解析】导赤丸【功能】清热泻火,利尿通便。

2.清胃黄连丸的主治是( )

A.肝火犯胃

B.脏腑蕴热

C.肺胃火盛

D.肝胆湿热

E.风热上攻

【正确答案】C

【答案解析】清胃黄连丸【主治】肺胃火盛所致的口舌生疮,齿龈、咽喉肿痛。

3.一清颗粒除可以清热泻火解毒外,还可( )

A.利水消肿散结

B.止痛散结消痈

C.化瘀凉血止血

D.活血利尿通便

E.祛痰温胃理气

【正确答案】C

【答案解析】一清颗粒【功能】清热泻火解毒,化瘀凉血止血。

不知道各位考生到现阶段复习的怎么样,还是要提醒大家抓紧学习!医学教育网为广大考生准备了适合不同人群的课程班型,跟着专业师资学执业药师,更容易掌握。如果你还没有选到心仪的老师和课程,快来选购吧,总有一款适合你!马上报课学习>>

【医学教育网原创,转载请注明出处,违者必究】

相关推荐:

【7天练习】2021执业药师重点知识+对应练习题,考前冲刺!

【注意】21执业药师考生:多省通知无核酸证明不得进入考场!

【汇总】已有15地明确:执业药师证书效力等同职称!

【汇总】2021年执业药师西药、中药各科分值预测+备考重点

正保医学教育网
上医学教育网 做成功医学人
打开APP
全部评论(0打开APP查看全部 >
精品课程

执业药师-无忧实验班

学霸同款好课

980起

查看详情
热点推荐:
0
0
0
评论
取消
复制链接,粘贴给您的好友

复制链接,在微信、QQ等聊天窗口即可将此信息分享给朋友
前往医学教育网APP查看,体验更佳!
取消 前往
您有一次专属抽奖机会
可优惠~
领取
优惠
注:具体优惠金额根据商品价格进行计算
恭喜您获得张优惠券!
去选课
已存入账户 可在【我的优惠券】中查看