执业药师考试

考试动态
复习指导
互动交流

执业药师中药综:“地黄”系列用药的功能主治及其习题练习

学习是一个长期坚持的过程,对于考生而言,每天进步一点点,基础扎实一点点,日积月累,考试就会更容易一点点。医学教育网为大家准备了2021年执业药师《中药综》“地黄”系列知识点及其配套练习题,希望成为大家备考的得力小帮手。

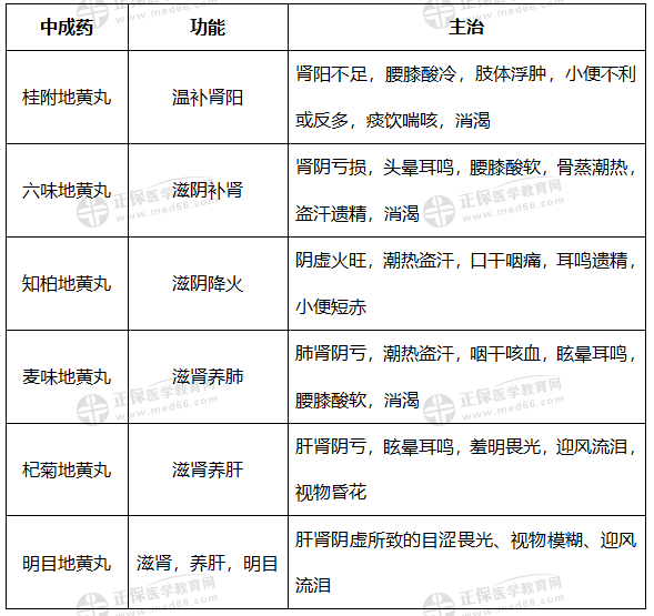
考点12:“地黄”系列

考点12:“地黄”系列

对应练习题

1.全方配伍,体现三补三泻,共奏滋阴补肾之功的是( )

A.四物合剂

B.六味地黄丸

C.知柏地黄丸

D.杞菊地黄丸

E.麦味地黄丸

【正确答案】B

【答案解析】六味地黄丸:全方配伍,三补三泻,共奏滋阴补肾之功,故善治肾阴亏损所致的头晕耳鸣、腰膝酸软、骨蒸潮热、盗汗遗精、消渴。

A.麦味地黄丸

B.玉泉丸

C.六味地黄丸

D.杞菊地黄丸

E.知柏地黄丸

2.功能是滋肾养肺的是( )

【正确答案】A

【答案解析】麦味地黄丸【功能】滋肾养肺。

3.功能是滋肾养肝的是( )

【正确答案】D

【答案解析】杞菊地黄丸【功能】滋肾养肝。

不知道各位考生到现阶段复习的怎么样,还是要提醒大家抓紧学习!医学教育网为广大考生准备了适合不同人群的课程班型,跟着专业师资学执业药师,更容易掌握。如果你还没有选到心仪的老师和课程,快来选购吧,总有一款适合你!马上报课学习>>

【医学教育网原创,转载请注明出处,违者必究】

相关推荐:

【7天练习】2021执业药师重点知识+对应练习题,考前冲刺!

【注意】21执业药师考生:多省通知无核酸证明不得进入考场!

【汇总】已有15地明确:执业药师证书效力等同职称!

【汇总】2021年执业药师西药、中药各科分值预测+备考重点

正保医学教育网
上医学教育网 做成功医学人
打开APP
全部评论(0打开APP查看全部 >
精品课程

执业药师-无忧实验班

学霸同款好课

980起

查看详情
热点推荐:
0
0
0
评论
取消
复制链接,粘贴给您的好友

复制链接,在微信、QQ等聊天窗口即可将此信息分享给朋友
前往医学教育网APP查看,体验更佳!
取消 前往
您有一次专属抽奖机会
可优惠~
领取
优惠
注:具体优惠金额根据商品价格进行计算
恭喜您获得张优惠券!
去选课
已存入账户 可在【我的优惠券】中查看