执业药师考试

考试动态
复习指导
互动交流

21年执业药师《中药综》考前必看:50个高频考点总结!

学习是一个长期坚持的过程,对于考生而言,每天进步一点点,基础扎实一点点,日积月累,考试就会更容易一点点。即使是考前,大家也不能松懈,抓紧最后时候冲刺!

医学教育网为大家总结了2021年执业药师《中药综》的50个高频考点,希望成为大家备考的得力小帮手。

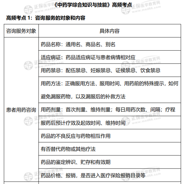
注意:大家可以在下文下载医学教育网整理的高频考点!

中药综

点击下载:《中药学综合知识与技能》高频考点

医学教育网为广大考生准备了适合不同人群的课程班型,跟着专业师资学执业药师,更容易掌握。如果你还没有选到心仪的老师和课程,快来选购吧,总有一款适合你!马上报课学习>>

相关推荐:

【3科3表汇总】21执业西药师难点速记|考点练习|必会计算!

【7天练习】2021执业药师重点知识+对应练习题,考前冲刺!

【注意】21执业药师考生:多省通知无核酸证明不得进入考场!

正保医学教育网
上医学教育网 做成功医学人
打开APP
全部评论(0打开APP查看全部 >
精品课程

执业药师-无忧实验班

学霸同款好课

980起

查看详情
热点推荐:
0
0
0
评论
取消
复制链接,粘贴给您的好友

复制链接,在微信、QQ等聊天窗口即可将此信息分享给朋友
前往医学教育网APP查看,体验更佳!
取消 前往
您有一次专属抽奖机会
可优惠~
领取
优惠
注:具体优惠金额根据商品价格进行计算
恭喜您获得张优惠券!
去选课
已存入账户 可在【我的优惠券】中查看