有关执业药师复习,以下是医学教育网小编整理的“《中药综》知识点:气的生理功能”,具体相关内容,请考生查看!
气的生理功能

经典练习题举例
1.脏腑经络功能减退,血液生成不及,运行迟缓,水液在体内潴留等病变,与气机功能失常密切相关的是
A.温煦作用
B.推动作用
C.防御作用
D.固摄作用
E.气化作用
【答案】B
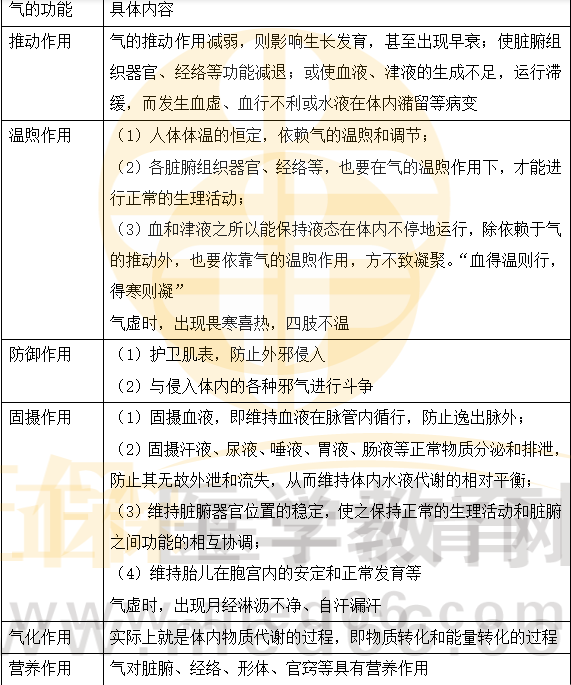
【解析】气是活动能力极强的精微物质,对人体生长发育、各脏腑组织器官的功能活动、血液的循行、津液的生成输布和排泄等,均能发挥激发和推动作用。如果气的推动作用减弱,则影响生长发育,甚至出现早衰;使脏腑组织器官、经络等功能减退;或使血液、津液的生成不足,运行滞缓,而发生血虚、血行不利或水液在体内潴留等病变。
2.某女,50岁。月经淋沥不断,色淡质稀,食少便溏,畏寒肢冷,少气懒言头晕乏力;舌淡,脉细弱。基于气的生理功能分析,该病证属于
A.推动作用失常
B.温煦作用失常
C.防御作用失常
D.固摄作用失常
E.气化作用失常
【答案】D
【解析】气的固摄作用,主要是对于精、血、津液等物质具有防止其无故流失,以及维护脏腑器官各自位置的相对恒定等作用。
患者出现了“月经淋沥不断”,说明气的固摄作用失常,导致血液无故流失。
以上就是医学教育网小编为大家整理的“《中药综》知识点:气的生理功能”,希望对您有帮助!更多执业药师考试资讯尽在医学教育网!