有关执业药师复习,以下是医学教育网小编整理的“《中药综》知识点:引起中药质量变异的因素”,具体相关内容,请考生查看!
引起中药质量变异的因素

经典练习题举例
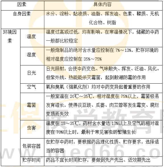
1.中药在贮藏过程中,由于受到诸多因素的影响,其质量也会不断发生变化。 对中药质量变异有影响的自身因素是
A.水分、虫害、油脂
B.油脂、淀粉、色素
C.日光、淀粉、色素
D.虫害、霉菌、容器
E.空气、水分、包装
【答案】B
【解析】影响中药质量变异的自身因素:水分、淀粉、黏液质、油脂、挥发油、色素。
2.湿度是影响药物质量的一个重要因素,不仅可引起药物的物理和化学变化,如含水量,外观形态,化学成分发生改变等,而且能影响微生物的繁殖及害虫的生长。一般中药炮制品的质量控制和贮藏要求应是
A.绝对含水量应控制在7%~13%,贮存环境的相对湿度应控制在35%~75%
B.绝对含水量应控制在9%~13%,贮存环境的相对湿度应控制在30%~70%
C.绝对含水量应控制在7%~15%,贮存环境的相对湿度应控制在35%~75%
D.绝对含水量应控制在9%~15%,贮存环境的相对湿度应控制在35%~70%
E.绝对含水量应控制在8%~15%,贮存环境的相对湿度应控制在40%~70%
【答案】A
【解析】一般炮制品的绝对含水量应控制在7%~13%,贮藏环境的相对湿度应控制在35%~75%。
以上就是医学教育网小编为大家整理的“《中药综》知识点:引起中药质量变异的因素”,希望对您有帮助!更多执业药师考试资讯尽在医学教育网!