有关执业药师复习,以下是医学教育网小编整理的“《中药综》知识点:中药特殊煎服法”,具体相关内容,请考生查看!
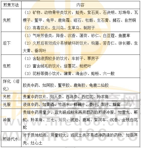
中药特殊煎服法

经典练习题举例
A.先煎
B.包煎
C.另煎
D.后下
E.兑服
某男,60岁。半身不遂,患侧僵硬拘挛,头晕头痛,面赤耳鸣,舌红,苔薄黄,脉弦。中医辨证为肝阳上亢,治以天麻钩藤饮加减,药用天麻,钩藤,石决明,牛膝,桑寄生,栀子,黄芩,益母草,茯神,竹沥。执业药师发药时,需向患者交待正确的煎药和服用方法
1.处方中竹沥应采用的是
2.处方中的石决明应采用的是
【答案】E、A
【解析】竹沥宜兑服。
石决明宜先煎。
以上就是医学教育网小编为大家整理的“《中药综》知识点:中药特殊煎服法”,希望对您有帮助!更多执业药师考试资讯尽在医学教育网!