有关执业药师复习,以下是医学教育网小编整理的“《中药综》知识点:中成药之间的配伍应用”,具体相关内容,请考生查看!
中成药之间的配伍应用


经典练习题举例
1.某男,65岁,因肾虚作喘,服用金匮肾气丸后症状稍有缓解,但出现口燥咽干等症状。为进一步改善症状,执业药师建议加服的中成药是
A.蛇胆川贝液
B.生脉饮
C.清气化痰丸
D.参苏丸
E.桂龙咳喘宁
【答案】B
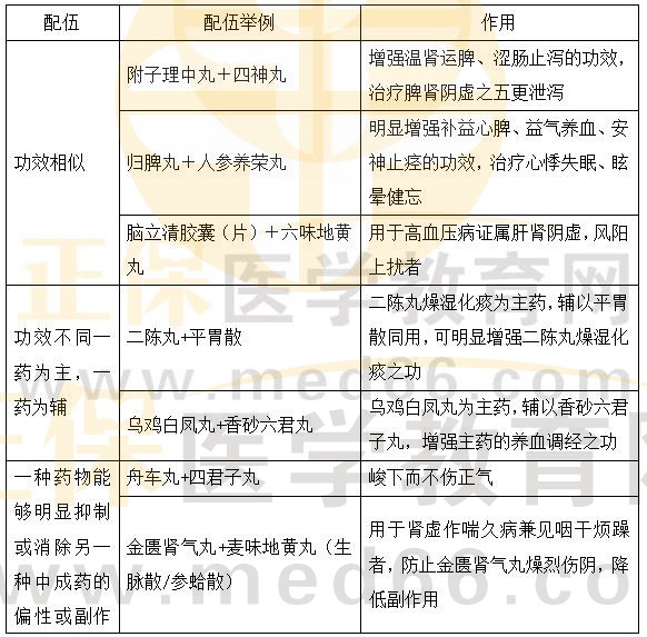
【解析】用金匮肾气丸治疗肾虚作喘,但若久治不愈,阳损及阴,兼见咽干烦躁者,又当配麦味地黄丸,生脉散或参蛤散同用,以平调阴阳,纳气平喘,且防止金匮肾气丸燥烈伤阴,降低副作用。
2.某男,56岁。遍身浮肿,腹胀,二便不利,服用峻下逐水的舟车丸,为防伤正气,可联用的中成药是
A.二陈丸
B.麻仁丸
C.四君子丸
D.附子理中丸
E.六味地黄丸
【答案】C
【解析】二便不通,阳实水肿,可用峻下通水的舟车丸,但为使峻下而不伤正气,常配合四君子丸同用。
以上就是医学教育网小编为大家整理的“《中药综》知识点:中成药之间的配伍应用”,希望对您有帮助!更多执业药师考试资讯尽在医学教育网!